PMP6009, 230Vac Triac Dimmable 10W LED Driver

Reference Design using part TPS92075D by Texas Instruments

Manufacturer

Texas Instruments
  • Application Category
    Power Supplies
  • Product Type
    AC to DC Single Output Power Supplies

For End Products

  • Industrial
  • LED Lighting
  • Wireless

Description

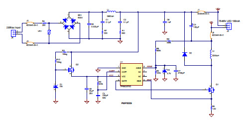
  • PMP6009, 230Vac Triac Dimmable 10W LED Driver. TPS92075 reference design presents the TPS92075 AC-DC controller driving an 80V string of LEDs at 100mA in a buck configuration. It is compatible with most 230Vac triac dimmers

Key Features

  • Conversion Type
    AC to DC
  • Input Voltage
    198 to 264 (AC) V
  • Output Voltage
    80 V
  • Output Current
    0.1 A
  • Output Power
    8 W
  • Topology
    Buck- Non Sync

We've updated our privacy policy. Please take a moment to review these changes. By clicking I Agree to Arrow Electronics Terms Of Use  and have read and understand the Privacy Policy and Cookie Policy.

Our website places cookies on your device to improve your experience and to improve our site. Read more about the cookies we use and how to disable them here. Cookies and tracking technologies may be used for marketing purposes.
By clicking “Accept”, you are consenting to placement of cookies on your device and to our use of tracking technologies. Click “Read More” below for more information and instructions on how to disable cookies and tracking technologies. While acceptance of cookies and tracking technologies is voluntary, disabling them may result in the website not working properly, and certain advertisements may be less relevant to you.
We respect your privacy. Read our privacy policy here