MIKROE-3446, ECG 5 Click Board based on AD8232 Heart Rate Monitoring Front-End used for ECG, Heart-Rate (HR) Applications

Reference Design using part AD8232ACPZ-R7 by MikroElektronika

Manufacturer

MikroElektronika
  • Application Category
    Sensors and Transducers
  • Product Type
    Heart Rate Monitor

Associated Documents

For End Products

  • Electrocardiogram (ECG)
  • Health Wellness & Fitness
  • Healthcare Monitoring
  • Heart Rate Monitoring

Description

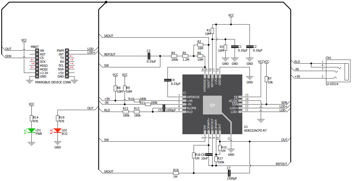
  • MIKROE-3446, ECG 5 Click Board can be used for the development of ECG and Heart-Rate (HR) applications. The Click board features the AD8232 an integrated bio-signal front end. This IC has many features necessary for providing accurate ECG measurements, including very high common-mode rejection ratio, high gain with DC blocking capability, adjustable high-pass and low-pass filters, integrated right leg drive (RLD), etc. Electrodes presence detection pin helps to reduce the overall power consumption, as it can be used to set the standby mode of the host MCU. The fully conditioned bio-signal is available at the analog output to be sampled by an external A/D converter

Key Features

  • Signal Conditioning Type
    Amplification
  • Input Signal Amplitude
    3.3 V

We've updated our privacy policy. Please take a moment to review these changes. By clicking I Agree to Arrow Electronics Terms Of Use  and have read and understand the Privacy Policy and Cookie Policy.

Our website places cookies on your device to improve your experience and to improve our site. Read more about the cookies we use and how to disable them here. Cookies and tracking technologies may be used for marketing purposes.
By clicking “Accept”, you are consenting to placement of cookies on your device and to our use of tracking technologies. Click “Read More” below for more information and instructions on how to disable cookies and tracking technologies. While acceptance of cookies and tracking technologies is voluntary, disabling them may result in the website not working properly, and certain advertisements may be less relevant to you.
We respect your privacy. Read our privacy policy here