LTC3862, A 120W 2-phase, 24V/5A output car audio power supply
Reference Design using part LTC3862 by Analog Devices
For End Products
- Automotive and Transportation
- Car Audio
- Industrial
Description
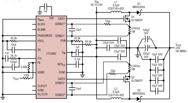
- Circuit shows LTC3862, 120W, 2-phase, 24V/5A output audio power supply that operates from a car battery
Key Features
-
Conversion TypeDC to DC
-
Input Voltage5 to 24 V
-
Output Voltage24 V
-
Output Current5 A
-
Output Power120 W
-
Efficiency97 %
-
TopologyBoost
Featured Parts (18)
| Part Number | Manufacturer | Type | Description | |||
|---|---|---|---|---|---|---|
|
|
LTC3862IGN#PBF | Analog Devices | DC to DC Controllers | DC/DC Cntrlr Single-OUT Step Up 500kHz 24-Pin SSOP N Tube | Buy | |
|
|
LTC3862EFE#TRPBF | Analog Devices | DC to DC Controllers | DC/DC Cntrlr Single-OUT Step Up 500kHz 24-Pin TSSOP EP T/R | Buy | |
|
|
LTC3862HFE#TRPBF | Analog Devices | DC to DC Controllers | DC/DC Cntrlr Single-OUT Step Up 500kHz 24-Pin TSSOP EP T/R | Buy | |
|
|
LTC3862EGN#PBF | Analog Devices | DC to DC Controllers | DC/DC Cntrlr Single-OUT Step Up 500kHz 24-Pin SSOP N Tube | Buy | |
|
|
LTC3862EGN#TRPBF | Analog Devices | DC to DC Controllers | DC/DC Cntrlr Single-OUT Step Up 500kHz 24-Pin SSOP N T/R | Buy | |
|
|
LTC3862IFE#TRPBF | Analog Devices | DC to DC Controllers | DC/DC Cntrlr Single-OUT Step Up 500kHz 24-Pin TSSOP EP T/R | Buy | |
|
|
LTC3862HGN#PBF | Analog Devices | DC to DC Controllers | DC/DC Cntrlr Single-OUT Step Up 500kHz 24-Pin SSOP N Tube | Buy | |
|
|
LTC3862EUH#PBF | Analog Devices | DC to DC Controllers | DC/DC Cntrlr Single-OUT Step Up 500kHz 24-Pin QFN EP Tube | Buy | |
|
|
LTC3862HUH#PBF | Analog Devices | DC to DC Controllers | DC/DC Cntrlr Single-OUT Step Up 500kHz 24-Pin QFN EP Tube | Buy | |
|
|
LTC3862IFE#PBF | Analog Devices | DC to DC Controllers | DC/DC Cntrlr Single-OUT Step Up 500kHz 24-Pin TSSOP EP Tube | Buy | |
|
|
LTC3862EUH#TRPBF | Analog Devices | DC to DC Controllers | DC/DC Cntrlr Single-OUT Step Up 500kHz 24-Pin QFN EP T/R | Buy | |
|
|
LTC3862HGN#TRPBF | Analog Devices | DC to DC Controllers | DC/DC Cntrlr Single-OUT Step Up 500kHz 24-Pin SSOP N T/R | Buy | |