LTC3860EUH Demo Board, Dual-Phase/Dual-Channel Step-Down Voltage Mode Controller with Current Sharing

Reference Design using part LTC3860EUH by Analog Devices

Manufacturer

Analog Devices
  • Application Category
    Power Supplies
  • Product Type
    DC to DC Multi-Output Power Supplies

For End Products

  • Distributed Control System
  • Industrial
  • Processor Power Management
  • Telecom Power Supply

Description

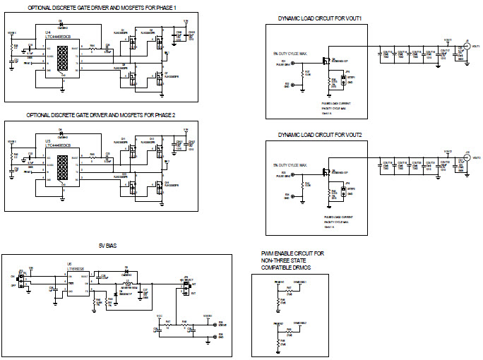
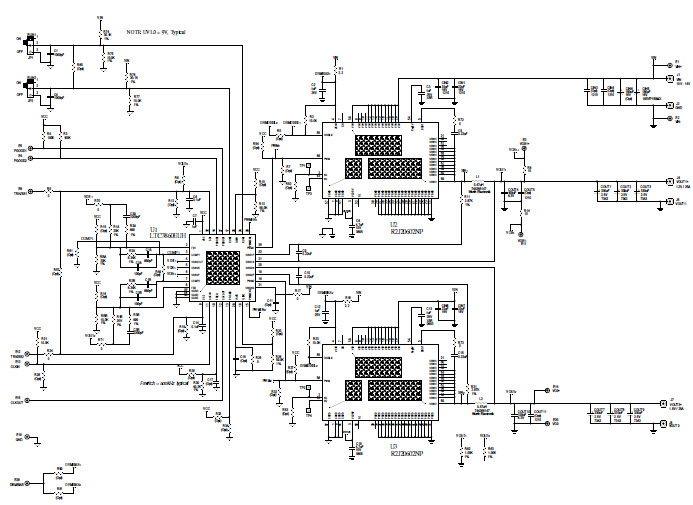
  • Demonstration circuit DC1184A is a dual output voltage mode synchronous buck converter featuring the LTC3860EUH. This board provides two outputs of 1.2V/25A and 1.8V/25A from an input voltage of 10V to 14V at a switching frequency of 500kHz

Key Features

  • Conversion Type
    DC to DC
  • Input Voltage
    10 to 14 V
  • Output Voltage
    1.2|1.8 V
  • Output Current
    0 to 25@1.2V|0 to 25@1.8V A
  • Efficiency
    91 %
  • Topology
    Buck

We've updated our privacy policy. Please take a moment to review these changes. By clicking I Agree to Arrow Electronics Terms Of Use  and have read and understand the Privacy Policy and Cookie Policy.

Our website places cookies on your device to improve your experience and to improve our site. Read more about the cookies we use and how to disable them here. Cookies and tracking technologies may be used for marketing purposes.
By clicking “Accept”, you are consenting to placement of cookies on your device and to our use of tracking technologies. Click “Read More” below for more information and instructions on how to disable cookies and tracking technologies. While acceptance of cookies and tracking technologies is voluntary, disabling them may result in the website not working properly, and certain advertisements may be less relevant to you.
We respect your privacy. Read our privacy policy here