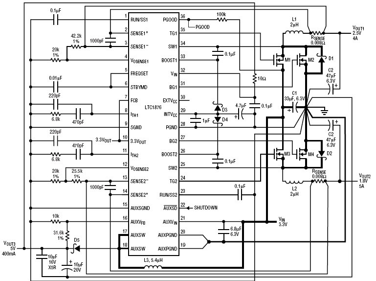
LTC1876, Low voltage 3.3V to 1.8V and 2.5V power supply

Reference Design using part LTC1876 by Analog Devices

Manufacturer

Analog Devices
  • Application Category
    Power Supplies
  • Product Type
    DC to DC Multi-Output Power Supplies

For End Products

  • Laptop
  • Notebook
  • Personal Digital Assistant

Description

  • Circuit shows LTC1876, A low input voltage application with the input supply at 3.3V. The boost regulator is set up to provide 5V and is used to power the control circuitry of the step-down controllers and to provide gate drive voltage to the N-channel MOSFETs

Key Features

  • Conversion Type
    DC to DC
  • Input Voltage
    3.3 V
  • Output Voltage
    1.8|2.5|5 V
  • Output Current
    0.4@5V|4@2.5V|5@1.8V A
  • Efficiency
    95 %
  • Topology
    Buck Boost

We've updated our privacy policy. Please take a moment to review these changes. By clicking I Agree to Arrow Electronics Terms Of Use  and have read and understand the Privacy Policy and Cookie Policy.

Our website places cookies on your device to improve your experience and to improve our site. Read more about the cookies we use and how to disable them here. Cookies and tracking technologies may be used for marketing purposes.
By clicking “Accept”, you are consenting to placement of cookies on your device and to our use of tracking technologies. Click “Read More” below for more information and instructions on how to disable cookies and tracking technologies. While acceptance of cookies and tracking technologies is voluntary, disabling them may result in the website not working properly, and certain advertisements may be less relevant to you.
We respect your privacy. Read our privacy policy here