Filters
| Description | Released By | For Application | For End Products | |||
|---|---|---|---|---|---|---|
CN-0162 |
Analog Devices | CODEC | Cellular Phone, Smart Phone, Digital Camera, IP Phone, GPS Navigation | |||
DN1006F |
Analog Devices | Power Supplies | Digital Camera, MP3 Player, GPS Navigation | |||
LTC3456-ThandiLTC3456, A 2-AA-cell-powered, complete power supply for GPS navigation system |
Analog Devices | Power Supplies | Digital Camera, MP3 Player, GPS Navigation | |||
LTC3456-ThandiLTC3456, Complete 2-Cell-AA/USB Power Manager in a 4mm-4mm QFN |
Analog Devices | Power Supplies | Digital Camera, MP3 Player, GPS Navigation | |||
A8501_Typical Application |
Allegro MicroSystems | Lighting | DVD Player, LCD Display, GPS Navigation, Infotainment, Backlighting, Camera Displays | |||
A8501_Typical Application |
Allegro MicroSystems | Lighting | DVD Player, LCD Display, GPS Navigation, Infotainment, Backlighting, Camera Displays | |||
A8501_Typical Application |
Allegro MicroSystems | Lighting | DVD Player, LCD Display, GPS Navigation, Infotainment, Backlighting, Camera Displays | |||
A8501_Typical Application |
Allegro MicroSystems | Lighting | DVD Player, LCD Display, GPS Navigation, Infotainment, Backlighting, Camera Displays | |||
A8501_Typical ApplicationTypical Application for A8501, 4-Channel x 100 mA WLED/RGB Driver with Output Disconnect |
Allegro MicroSystems | Lighting | DVD Player, LCD Display, GPS Navigation, Infotainment, Backlighting, Camera Displays | |||
ADP2108-1.0-EVALZADP2108-1.0-EVALZ Evaluation Board for 600mA, 3 MHz Buck Regulator |
Analog Devices | Power Supplies | Personal Digital Assistant, Digital Camera, Audio, Portable Media Player, Desktop PC, GPS Navigation | |||
AN4561 |
Analog Devices | Lighting | Automotive and Transportation, GPS Navigation, Illumination, Signage Lighting, Emergency LED lighting, Off-Line Exterior Lighting, Off-Line Interior Lighting, Gasoline Engine | |||
V17N04-11-LTC4090-NSUNLTC4090, USB Power Manager with High Voltage 2A Bat-Track Buck Regulator |
Analog Devices | Battery Management | Industrial, Automotive and Transportation, Portable Media Player, Medical and Healthcare, GPS Navigation | |||
DN395FLTC4089, Universal Li-Ion Battery Charger Operates from USB and 6 to 36V Input in Just 2cm2 |
Analog Devices | Battery Management | Personal Digital Assistant, MP3 Player, GPS Navigation, Photoflash, Digital Still Camera (DSC) | |||
LTC3417A_Typical Application |
Analog Devices | Power Supplies | GPS Navigation, Computer Cards, Infotainment, Industrial Power Supply, Automotive Instrumentation, Point-of-Load Conversions | |||
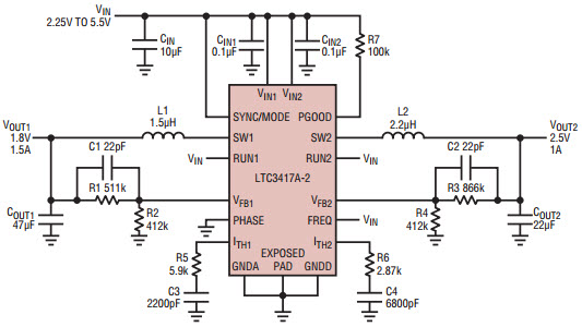
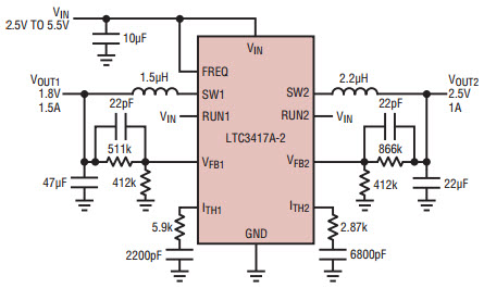
LTC3417A-2_Typical ApplicationTypical Application for LTC3417A-2 - Dual Synchronous 1.5A/1A 4MHz Step-Down DC/DC Regulator |
Analog Devices | Power Supplies | GPS Navigation, Computer Cards, Infotainment, Industrial Power Supply, Automotive Instrumentation, Point-of-Load Conversions | |||
DC1336ALTC3417AEDHC-2 Demo Board, Dual Synchronous 1.5/1A 4MHz Step-Down DC/DC Regulator |
Analog Devices | Power Supplies | Industrial, Instrumentation and Measurement, GPS Navigation, Computer Cards | |||
ADP2139_Typical ApplicationTypical Application for ADP2139 Compact, 800mA, 3 MHz, Step-Down DC to DC Converter |
Analog Devices | Power Supplies | Personal Digital Assistant, Digital Camera, Portable Media Player, Portable Audio, GPS Navigation, Palmtops, Wireless Handsets | |||
DC1443ALTC3101EUFE Demo board, Wide Vin, Multiple-Output DC/DC Converter and Power Path Manager |
Analog Devices | Power Supplies | Portable Medical Instrumentation, GPS Navigation, Digital Video Camera | |||
ADP2108UJ-1.5-EVALZADP2108UJ-1.5-EVALZ, Evaluation Board for 600mA,3 MHz Buck Regulator |
Analog Devices | Power Supplies | Personal Digital Assistant, Digital Camera, Audio, Portable Media Player, Desktop PC, GPS Navigation | |||
ADP2108-1.2-EVALZADP2108-1.2-EVALZ Evaluation Board for 600mA, 3 MHz Buck Regulator |
Analog Devices | Power Supplies | Personal Digital Assistant, Digital Camera, Audio, Portable Media Player, Desktop PC, GPS Navigation | |||