Filters
| Description | Released By | For Application | For End Products | |||
|---|---|---|---|---|---|---|
TIPD122TIPD122, 0.1-10Hz Amplifier Noise Measurement Filter Reference Design |
Texas Instruments | Amplifiers and Comparators | Automatic Test Equipment, Medical and Healthcare, Audio Amplifier, Seismic | |||
SBVA024Achieving Ultimate Regulation with Fixed Output Voltage Versions of TPS742xx/TPS743xx/TPS744xx |
Texas Instruments | Power Supplies | Personal Digital Assistant, Servers, FPGA Solutions, DVD Recorder, Mobile Internet Device, CT Scanner, Endoscope, Point-to-Point Microwave Backhaul, Patient Monitor, Intelligent Occupancy Sensing, Camera: Surveillance Analog, Seismic, Stethoscope, Magnetic Resonance Imaging, Automatic External Defibrillator (AED) | |||
SBVA024Achieving Ultimate Regulation with Fixed Output Voltage Versions of TPS742xx/TPS743xx/TPS744xx |
Texas Instruments | Power Supplies | Personal Digital Assistant, Servers, FPGA Solutions, DVD Recorder, Mobile Internet Device, CT Scanner, Endoscope, Point-to-Point Microwave Backhaul, Patient Monitor, Intelligent Occupancy Sensing, Camera: Surveillance Analog, Seismic, Stethoscope, Magnetic Resonance Imaging, Automatic External Defibrillator (AED) | |||
SLAU522 |
Texas Instruments | Amplifiers and Comparators | Test Equipment, Portable Medical Instrumentation, Seismic | |||
EVAL-AD7716EBZ |
Analog Devices | Data Conversion | Instrumentation and Measurement, Industrial Control, ECG Electrocardiogram, Seismic | |||
MAX11214EVKIT#MAX11214EVKIT#, Evaluation Kit for the MAX11214 24-Bit, 5mW, 140dB SNR, 32ksps Delta-Sigma ADC |
Analog Devices | Data Conversion | Automatic Test Equipment, Seismic, Medical Equipments, Scientific Instruments | |||
MAX11216EVKIT#MAX11216EVKIT#, Evaluation Kit for the MAX11216 24-Bit, 5mW, 140dB SNR, 32ksps Delta-Sigma ADC |
Analog Devices | Data Conversion | Automatic Test Equipment, Seismic, Medical Equipments, Scientific Instruments | |||
EVAL-AD1555 |
Analog Devices | Data Conversion | Data Acquisition System, Automatic Test Equipment, Seismic | |||
EVAL-AD1556 |
Analog Devices | Data Conversion | Data Acquisition System, Automatic Test Equipment, Seismic | |||
EVAL-AD7716EBEVAL-AD7716EB, Evaluation Board for 22-Bit Data Acquisition System |
Analog Devices | Data Conversion | Data Acquisition System, Industrial Control, Portable Medical Instrumentation, ECG Electrocardiogram, Seismic | |||
SBVA024Achieving Ultimate Regulation with Fixed Output Voltage Versions of TPS742xx/TPS743xx/TPS744xx |
Texas Instruments | Power Supplies | Personal Digital Assistant, Servers, FPGA Solutions, DVD Recorder, Mobile Internet Device, CT Scanner, Endoscope, Point-to-Point Microwave Backhaul, Patient Monitor, Intelligent Occupancy Sensing, Camera: Surveillance Analog, Seismic, Stethoscope, Magnetic Resonance Imaging, Automatic External Defibrillator (AED) | |||
SBVA024Achieving Ultimate Regulation with Fixed Output Voltage Versions of TPS742xx/TPS743xx/TPS744xx |
Texas Instruments | Power Supplies | Personal Digital Assistant, Servers, FPGA Solutions, DVD Recorder, Mobile Internet Device, CT Scanner, Endoscope, Point-to-Point Microwave Backhaul, Patient Monitor, Intelligent Occupancy Sensing, Camera: Surveillance Analog, Seismic, Stethoscope, Magnetic Resonance Imaging, Automatic External Defibrillator (AED) | |||
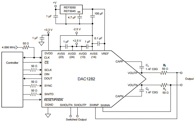
DAC1282_Typical ApplicationTypical Application for DAC1282 Low Distortion Digital-to-Analog Converter for Seismic |
Texas Instruments | Data Conversion | Energy, System Monitoring and Control, Seismic | |||
DAC1282A_Typical ApplicationTypical Application for DAC1282A Low Distortion Digital-to-Analog Converter for Seismic |
Texas Instruments | Data Conversion | Energy, System Monitoring and Control, Seismic | |||
ADS1282EVM |
Texas Instruments | Data Conversion | Instrumentation and Measurement, Seismic | |||
ADS1282EVM-PDKADS1282EVM-PDK, evaluation model for 32-Bit, 4KSPS ADC for Seismic |
Texas Instruments | Data Conversion | Instrumentation and Measurement, Seismic | |||
ADS1281EVM |
Texas Instruments | Data Conversion | Instrumentation and Measurement, Seismic | |||
SLVA345A |
Texas Instruments | Power Supplies | Portable, Portable Media Player, Battery Management, Solar Cell, Energy harvesting, Seismic, Fuel Cell, Blood Pressure Monitor | |||
101020639101020639, Grove - 3-Axis Digital Accelerometer ±40g (ADXL357) Evaluation Kit |
Seeed Technology Co.,Ltd | Sensors and Transducers | Robotics, Seismic, Inertial Measurement Unit, Altitude & Heading Reference System (AHRS), Tilt Sensing, Platform Stabilization, Healthcare Monitoring | |||
101020638101020638, Grove - 3-Axis Analog Accelerometer ±40g (ADXL356C) Evaluation Kit |
Seeed Technology Co.,Ltd | Sensors and Transducers | Robotics, Seismic, Inertial Measurement Unit, Altitude & Heading Reference System (AHRS), Tilt Sensing, Platform Stabilization, Healthcare Monitoring | |||