Filters
| Description | Released By | For Application | For End Products | |||
|---|---|---|---|---|---|---|
VN02N_Typical Application |
STMicroelectronics | Power Drivers | Automotive Applications, Inductive Loads, Resistive Loads | |||
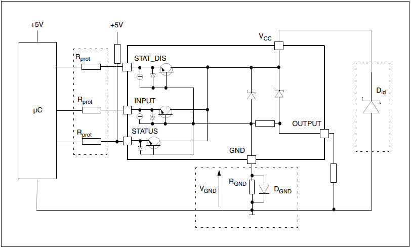
VN02N_Typical ApplicationTypical Application with Separate Signal Ground for VN02N High Side Smart Power Solid State Relay |
STMicroelectronics | Power Drivers | Automotive Applications, Inductive Loads, Resistive Loads | |||
VN5160S-E_Typical ApplicationTypical Application for VN5160S-E Single channel high side driver for automotive applications |
STMicroelectronics | Power Drivers | Inductive Loads, Capacitive Loads, Resistive Loads | |||