Filters
| Description | Released By | For Application | For End Products | |||
|---|---|---|---|---|---|---|
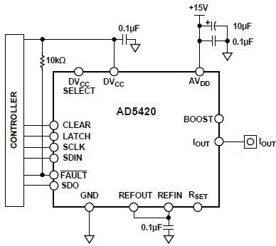
EVAL-AD5420EBZ |
Analog Devices | Data Conversion | Industrial Control, Industrial Programmable Logic Controllers (PLCs) | |||
CN-0065Fully Isolated 4mA to 20mA Output Module Using DAC, Digital Isolator and External Amplifiers |
Analog Devices | Data Conversion | Factory Automation, Distributed Control System, Industrial Programmable Logic Controllers (PLCs) | |||
CN-006316-Bit Fully Isolated Output Voltage Module Using DAC, Digital Isolator and External Amplifiers |
Analog Devices | Data Conversion | Factory Automation, Distributed Control System, Industrial Programmable Logic Controllers (PLCs) | |||
CN-0098Simplified 16-Bit, 4 to 20mA Output Solution Using DAC, 16-Bit, 1CH DAC for Factory Automation |
Analog Devices | Data Conversion | Factory Automation, Distributed Control System, Industrial Programmable Logic Controllers (PLCs) | |||
CN-0097 |
Analog Devices | Data Conversion | Factory Automation, Distributed Control System, Industrial Programmable Logic Controllers (PLCs) | |||
CN-0077 |
Analog Devices | Data Conversion | Factory Automation, Distributed Control System, Industrial Programmable Logic Controllers (PLCs) | |||
AN4422 |
Analog Devices | Active Filters | Instrumentation and Measurement, Portable Medical Instrumentation, Weight Scale, Flat Panel Display, Displays and Monitors, Power Meter, Industrial Process Measurement and Control, Electronic Scale, Wireless Communications Tester, Industrial Programmable Logic Controllers (PLCs) | |||
AN4503 |
Analog Devices | Lighting | Industrial Programmable Logic Controllers (PLCs) | |||
EVAL-AD7195EBZEVAL-AD7195EBZ, Evaluation Board for the AD7195, 24-Bit, 4.8KSPS ADC for Medical |
Analog Devices | Data Conversion | Data Acquisition System, Medical and Healthcare, Weight Scale, Strain Gauge, Outdoor Temperature Sensor, Pressure Sensor, Flow Meter, Industrial Programmable Logic Controllers (PLCs) | |||
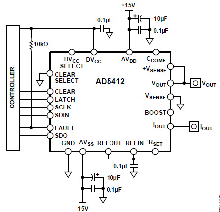
EVAL-AD5422EBZ |
Analog Devices | Data Conversion | Industrial Control, Industrial Programmable Logic Controllers (PLCs) | |||
EVAL-AD7193EBZEVAL-AD7193EBZ, Evaluation Board for the AD7193, 24-Bit, 4.8KSPS ADC for Medical |
Analog Devices | Data Conversion | Data Acquisition System, Medical and Healthcare, Weight Scale, Strain Gauge, Outdoor Temperature Sensor, Pressure Sensor, Flow Meter, Industrial Programmable Logic Controllers (PLCs) | |||
CN-006416-Bit Fully Isolated 4mA to 20mA Output Module Using DAC, Digital Isolator and External Amplifiers |
Analog Devices | Data Conversion | Factory Automation, Distributed Control System, Industrial Programmable Logic Controllers (PLCs) | |||
MAX7318EVKIT+ |
Analog Devices | Interface | Instrumentation and Measurement, Industrial Control, Servers, Test Equipment, Portable Medical Devices, RAID Controller Card, Industrial Programmable Logic Controllers (PLCs) | |||
MAX3421EVKIT-1MAX3421EVKIT-1, Evaluation Kit for MAX3421 3.3V SPI Interface |
Analog Devices | Interface | Personal Digital Assistant, Instrumentation and Measurement, Digital Camera, Set-Top Box, MP3 Player, Medical and Healthcare, Embedded PC, DSL Modem Router, Industrial Programmable Logic Controllers (PLCs) | |||
EVAL-CN0229-SDPZ |
Analog Devices | Data Conversion | Distributed Control System, Industrial Programmable Logic Controllers (PLCs) | |||
EVAL-CN0229-SDPZ |
Analog Devices | Data Conversion | Distributed Control System, Industrial Programmable Logic Controllers (PLCs) | |||
EVAL-CN0254-SDPZ |
Analog Devices | Data Conversion | Distributed Control System, Industrial Automation HMI, Unmanned Systems, Industrial Programmable Logic Controllers (PLCs) | |||
EVAL-CN0336-PMDZ |
Analog Devices | Data Conversion | Industrial Automation HMI, Industrial Programmable Logic Controllers (PLCs) | |||
EVAL-CN0229-SDPZ |
Analog Devices | Data Conversion | Distributed Control System, Industrial Programmable Logic Controllers (PLCs) | |||
EVAL-CN0204-SDPZ |
Analog Devices | Data Conversion | Distributed Control System, Industrial Programmable Logic Controllers (PLCs) | |||