Filters
| Description | Released By | For Application | For End Products | |||
|---|---|---|---|---|---|---|
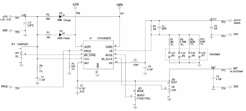
V16N02-09-LTC4080-Kirtania |
Analog Devices | Battery Management | MP3 Player, Wireless Headset, Bluetooth, Watches | |||
MAX2686LEVKIT#MAX2686LEVKIT#, Evaluation Kit for the MAX2686L GPS/GNSS Low-Noise Amplifier with Integrated LDO |
Analog Devices | Amplifiers and Comparators | Cellular Phone, Notebook, Digital Camera, Portable Navigation System, Watches, Ultra Mobile PC, Telematics, Asset Tracking | |||
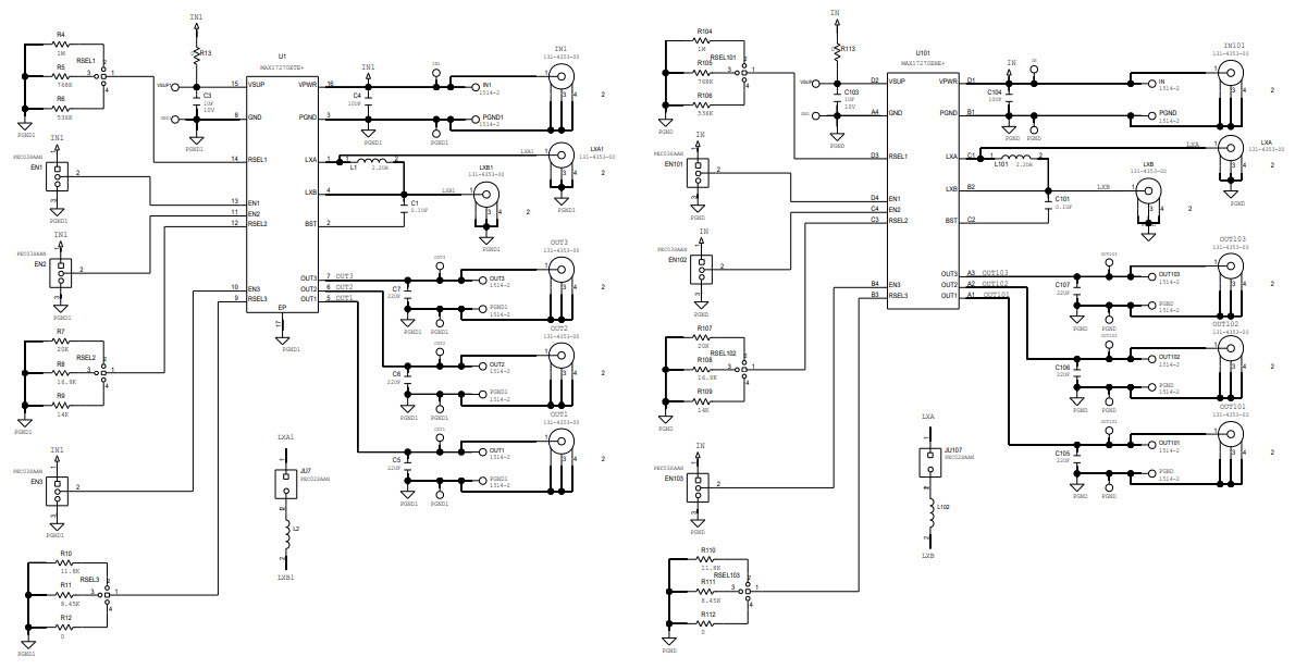
MAX17271EVKIT# |
Analog Devices | Power Supplies | Bluetooth Headset, Watches, Fitness Bands | |||
DC1562A-BDC1562A-B, Demonstration Board for the LTC6991, 1Hz (1s) Fixed Frequency |
Analog Devices | Oscillators | Portable, Watches, Heart Rate, Electronic Timer, Electrocardiograph Battery Powered, Periodic Waveform Generator | |||
DC1562A-GDC1562A-G, Demonstration Board for the LTC6993-1, 100 ms, Rising Edge, High Output, One Shot |
Analog Devices | Oscillators | Portable, Pulse Oximeter, Watches, Electronic Timer, Electrocardiograph Battery Powered | |||
DC1562A-J |
Analog Devices | Oscillators | Portable, Pulse Oximeter, Watches, Electronic Timer, Electrocardiograph Battery Powered | |||
DC1562A-IDC1562A-I, Demonstration Board for the LTC6993-3, 100ms, Falling Edge, High Output, One Shot |
Analog Devices | Oscillators | Portable, Pulse Oximeter, Watches, Electronic Timer, Electrocardiograph Battery Powered | |||
MAX2679BEVKIT#MAX2679BEVKIT#, Evaluation Kit for the MAX2679B GPS/GNSS Ultra-Low Current Low-Noise Amplifier |
Analog Devices | Amplifiers and Comparators | Cellular Phone, Notebook, Digital Camera, Portable Navigation System, Watches, RF Front-End Module, Ultra Mobile PC, Wearable Electronics, Asset Tracking | |||
MAX2679EVKIT#MAX2679EVKIT#, Evaluation Kit for the MAX2679 GPS/GNSS Ultra-Low Current Low-Noise Amplifier |
Analog Devices | Amplifiers and Comparators | Cellular Phone, Notebook, Digital Camera, Portable Navigation System, Watches, RF Front-End Module, Ultra Mobile PC, Wearable Electronics, Asset Tracking | |||
MAX17270EVKIT# |
Analog Devices | Power Supplies | Bluetooth Headset, Watches, Fitness Bands | |||
MAX2686EVKIT+MAX2686EVKIT+, Evaluation Kit for the MAX2686 GPS/GNSS Low-Noise Amplifier |
Analog Devices | Amplifiers and Comparators | Cellular Phone, Notebook, Digital Camera, Portable Navigation System, Car Navigation, Watches, Ultra Mobile PC, Telematics, Avionics, Asset Tracking | |||
X-NUCLEO-IDB05A1X-NUCLEO-IDB05A1, Bluetooth Low Energy Expansion Board based on SPBTLE-RF Module for STM32 Nucleo |
STMicroelectronics | Wireless Communication | Remote Control, Industrial Automation HMI, Security, Watches, Home Automation, Fitness Equipment, Medical Appliances, PC Peripherals | |||
STEVAL-IDB005V1STEVAL-IDB005V1, Bluetooth low energy Evaluation Board based on the BlueNRG-MS network processor |
STMicroelectronics | Wireless Communication | Remote Control, Industrial Automation HMI, Security, Watches, Home Automation, Fitness Equipment, Medical Appliances, PC Peripherals | |||
TIDA-00266TIDA-00266, Haptic Feedback with Bluetooth Low Energy and iOS App Reference Design |
Texas Instruments | Wireless Communication | Portable Medical Devices, Industrial Automation HMI, Health System, Watches | |||
STEVAL-MET001V1 |
STMicroelectronics | Sensors and Transducers | Portable, GPS , Watches | |||
DC920ALTC4080 Demo Board, Standalone Li-Ion Charger With synchronous buck regulator |
Analog Devices | Battery Management | MP3 Player, Wireless Headset, Bluetooth, Watches | |||
HV853DB1HV853DB1, High Voltage, Low Noise, Inductorless EL Lamp Driver Demo Board |
Microchip Technology | Lighting | MP3 Player, Watches, Keypad Backlighting, Wireless Handhelds | |||
STEVAL-IDB006V1STEVAL-IDB006V1, Evaluation Board Using BlueNRG-MS based Bluetooth Smart USB |
STMicroelectronics | Wireless Communication | Remote Control, Industrial Automation HMI, Security, Watches, Home Automation, Fitness Equipment, Medical Appliances, PC Peripherals | |||
STEVAL-IDB005V1DSTEVAL-IDB005V1D, RF Daughter Board Platform based on BlueNRG-MS Bluetooth |
STMicroelectronics | Wireless Communication | Remote Control, Industrial Automation HMI, Security, Watches, Home Automation, Fitness Equipment, Medical Appliances, PC Peripherals | |||
TIDC-CC2650STK-SENSORTAGTIDC-CC2650STK-SENSORTAG, SimpleLink Multi-Standard CC2650 SensorTag Reference Design |
Texas Instruments | Internet of Things (IoT) | Smart Phone, Handsets, Watches, Sensor Control - Weather Station, Sensors, Home Automation, IoT Applications | |||