Filters
| Description | Released By | For Application | For End Products | |||
|---|---|---|---|---|---|---|
EVAL-AD5700-1EBZEVAL-AD5700-1EBZ, Evaluation Board for FSK AD5700 HART Modem |
Analog Devices | Wired Communication | Transmitter, Industrial Programmable Logic Controllers (PLCs) | |||
EVAL-AD5700-1EBZEVAL-AD5700-1EBZ, Evaluation Board for FSK AD5700-1 HART Modem |
Analog Devices | Wired Communication | Transmitter, Industrial Programmable Logic Controllers (PLCs) | |||
MAX12900EVKIT#MAX12900EVKIT#, Evaluation Kit for the MAX12900 Ultra-Low-Power 4-20mA Sensor Transmitter |
Analog Devices | Sensors and Transducers | Smart Sensor, Transmitter, Industrial Process Controls, Remote Instrumentation | |||
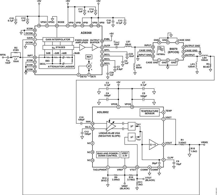
CN-0340True RMS RF Detector with 95 dB Detection Range Using ADL5902 RF Detector |
Analog Devices | Wireless Communication | Transmitter, Receivers | |||
CN-0216 |
Analog Devices | Data Conversion | Battery Management, Weight Scale, Measurement Instruments, Transmitter, Portable Instrumentation | |||
DC2322ADC2322A, Demo Board Using LTC5576 3GHz to 8GHz High Linearity Active Up-Converting Mixer |
Analog Devices | Wireless Communication | Wireless Infrastructure, Wireless Repeater, Transmitter | |||
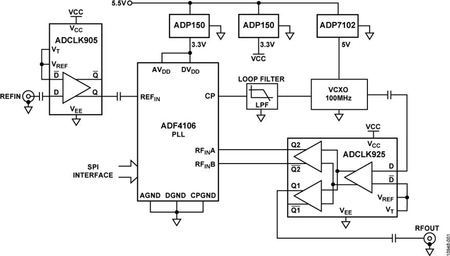
CN-0290Extending the Low Frequency Range of a High performance Phase Locked Loop |
Analog Devices | Clock and Timing | Vector Signal Analyzer, Transmitter, RF Equipments, Receivers | |||
MAX4447EVKIT |
Analog Devices | Amplifiers and Comparators | xDSL Modem/DSLAM, Twisted Pair Coax Converter, Line Driver, Transmitter, Signal Processing, ADC Driver | |||
ADL5920-EVALZADL5920-EVALZ, Evaluation Board based on ADL5920 9 KHZ to 6 GHz TruPwr Detector |
Analog Devices | Wireless Communication | Vector Signal Generator, Wireless Communications Tester, Networking, Transmitter, Base-Station Power-Amplifier Linearization | |||
TIDA-00563TIDA-00563, Inductive Proximity Switch BoosterPack Reference Design |
Texas Instruments | Sensors and Transducers | Factory Automation, Sensors, Transmitter, Process Control, Portable Instrumentation, Building Automation | |||
TIDA-00340 |
Texas Instruments | Sensors and Transducers | Factory Automation, Sensors, Transmitter, Process Control, Portable Instrumentation, Building Automation | |||
TIDA-00462TIDA-00462, Ultrasonic Distance Measurement BoosterPack Reference Design |
Texas Instruments | Embedded System | Factory Automation, Sensors, Transmitter, Process Control, Portable Instrumentation, Building Automation | |||
TIDA-00564TIDA-00564, Universal Sensor IF SAR Booster Pack Reference Design |
Texas Instruments | Data Conversion | Factory Automation, Sensors, Transmitter, Process Control | |||
TIDA-00881TIDA-00881, 50mA Wireless Charger with 19mm Coil BoosterPack Reference Design |
Texas Instruments | Battery Management | Factory Automation, Sensors, Transmitter, Wearable Electronics, Process Control, Portable Instrumentation, Building Automation, IoT Applications | |||
TIDA-00669TIDA-00669, 500mA Wireless Charger BoosterPack with Gauge Reference Design |
Texas Instruments | Battery Management | Factory Automation, Sensors, Transmitter, Wearable Electronics, Process Control, Portable Instrumentation, Building Automation, IoT Applications | |||
TIDA-00409TIDA-00409, 1-GHz Bandwidth Dual Channel Transmitter up to 4-GHz Reference Design |
Texas Instruments | Data Conversion | Wireless Infrastructure, Software Defined Radio, Point-to-Point Microwave Backhaul, Wireless Repeater, Transmitter | |||
TIDEP0022TIDEP0022, ARM MPU with Integrated BiSS C Master Interface Reference Design |
Texas Instruments | Embedded System | Factory Automation, Sensors, Motor Driver, Transmitter, Process Control, Position Control | |||
TIDA-00468 |
Texas Instruments | Measurement and Monitoring | Factory Automation, Sensors, Transmitter, Process Control, Portable Instrumentation, Building Automation | |||
TIDA-00650TIDA-00650, Wireless thermocouple Sensor Transmitter DevPack for SensorTag Reference Design |
Texas Instruments | Wireless Communication | Factory Automation, Sensors, Transmitter, Process Control, Portable Instrumentation, Building Automation | |||
TIDA-00648TIDA-00648, 4-20mA Current Loop Transmitter Reference Design |
Texas Instruments | Data Conversion | Factory Automation, Sensors, Actuator Driver, Transmitter, Process Control, Portable Instrumentation, Building Automation | |||