Filters
| Description | Released By | For Application | For End Products | |||
|---|---|---|---|---|---|---|
A8498_Typical ApplicationTypical Application for A8498 Wide Input Voltage 3A Step Down Regulator |
Allegro MicroSystems | Power Supplies | UPS Power Supply, Telematics, Industrial Applications, Portable DVD, Consumer Power Supplies, Point-of-Sale Applications | |||
MAX2686LEVKIT#MAX2686LEVKIT#, Evaluation Kit for the MAX2686L GPS/GNSS Low-Noise Amplifier with Integrated LDO |
Analog Devices | Amplifiers and Comparators | Cellular Phone, Notebook, Digital Camera, Portable Navigation System, Watches, Ultra Mobile PC, Telematics, Asset Tracking | |||
MAX2771EVKIT#MAX2771EVKIT#, Evaluation Kit for the MAX2771 Multiband Universal GNSS Receiver |
Analog Devices | Wireless Communication | Laptop, GPS , Digital Still Camera, Digital Camcorder, Netbook, Portable Navigation System, Handsets, Surveying Equipment, Telematics, Avionics, Vehicle Tracking, Fleet Management | |||
MAX31342SHLD#MAX31342SHLD#, Evaluation Kit for the MAX31342 Low-Current, Real-Time Clock with I2C Interface |
Analog Devices | Clock and Timing | Portable Audio, Power Meter, Wearable Electronics, Portable Instrumentation, Telematics, Medical Appliances, POS Systems | |||
MAX2686EVKIT+MAX2686EVKIT+, Evaluation Kit for the MAX2686 GPS/GNSS Low-Noise Amplifier |
Analog Devices | Amplifiers and Comparators | Cellular Phone, Notebook, Digital Camera, Portable Navigation System, Car Navigation, Watches, Ultra Mobile PC, Telematics, Avionics, Asset Tracking | |||
MAX2769CEVKIT#MAX2769CEVKIT#, Evaluation Kit for the MAX2769C Universal GPS Receiver |
Analog Devices | Wireless Communication | Laptop, GPS , Software Defined Radio, Netbook, Portable Navigation System, Car Navigation, Handsets, Telematics, Avionics | |||
MAX2769EVKIT+MAX2769EVKIT+, Evaluation Kit for the MAX2769 Universal GPS Receiver |
Analog Devices | Wireless Communication | Laptop, GPS , Software Defined Radio, Netbook, Portable Navigation System, Car Navigation, Handsets, Telematics, Avionics | |||
LT3055_Typical Application |
Analog Devices | Power Supplies | Lift Truck, Telematics, Industrial Applications, DSP Power Supply, High-Reliability Applications, DSP Cores | |||
DC2118B |
Analog Devices | Battery Management | Security System, Industrial Asset Tracking, Data Logger, Telematics, USB Power Devices | |||
LT3050_Typical Application |
Analog Devices | Power Supplies | Protection Equipment, Lift Truck, Telematics, Industrial Applications, High-Reliability Applications | |||
MAX13335EEVKIT# |
Analog Devices | Amplifiers and Comparators | Telematics, Head Units, Secure Connectivity Module | |||
MAX13335EEVKIT# |
Analog Devices | Amplifiers and Comparators | Telematics, Head Units, Secure Connectivity Module | |||
NCV8705_Typical Application |
onsemi | Power Supplies | Industrial, Factory Automation, Infotainment, Smart Electric Meter, Building Automation, Telematics, Advanced Driver Assistance Systems (ADAS), Automotive Applications, Cluster | |||
EVAL-TDA7803APSOEVAL-TDA7803APSO, PSO Evaluation Board based on TDA7808 Audio Amp Speaker |
STMicroelectronics | Audio | Infotainment System, Telematics | |||
EVAL-TDA7803AFWEVAL-TDA7803AFW, FW Evaluation Board based on TDA7803A Audio Amp Speaker |
STMicroelectronics | Audio | Infotainment System, Telematics | |||
STEVAL-MKI125V1STEVAL-MKI125V1, A3G4250D Adapter Board for a Standard DIL24 Socket |
STMicroelectronics | Interface | Seat Control, Infotainment System, Front Lighting, Hotel Door Lock, Body Controller Module, Door Module, Smart Antenna System, Telematics, Tractor Body, Trunk Control, Secure Connectivity Module, Vehicle-to-Everything (V2X), Emergency Calls | |||
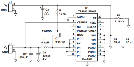
TPS54312-EP_Typical ApplicationTypical Application Circuit for TPS54312-EP3V to 6V Input, 3A Output Buck PWM Converter |
Texas Instruments | Power Supplies | Networking, Communications Infrastructure, Telematics | |||
TPS54311-EP_Typical ApplicationTypical Application Circuit for TPS54311-EP3V to 6V Input, 3A Output Buck PWM Converter |
Texas Instruments | Power Supplies | Networking, Communications Infrastructure, Telematics | |||
TPS54314-EP_Typical ApplicationTypical Application Circuit for TPS54314-EP3V to 6V Input, 3A Output Buck PWM Converter |
Texas Instruments | Power Supplies | Networking, Communications Infrastructure, Telematics | |||
TPS54313-EP_Typical ApplicationTypical Application Circuit for TPS54313-EP3V to 6V Input, 3A Output Buck PWM Converter |
Texas Instruments | Power Supplies | Networking, Communications Infrastructure, Telematics | |||