Filters
| Description | Released By | For Application | For End Products | |||
|---|---|---|---|---|---|---|
ADM7151_Typical ApplicationTypical Application for ADM7151 800 mA Ultra Low Noise, High PSRR, RF Linear Regulator |
Analog Devices | Power Supplies | Point-to-Point Microwave Backhaul, Distributed Power System, Analog-to-Digital Converter, Electronic Oscillator, Communications Infrastructure, Voltage-Controlled Oscillator, Ultrasound System, Digital-to-Analog Converter, Noise Sensitive Applications, High-Speed Bus Termination | |||
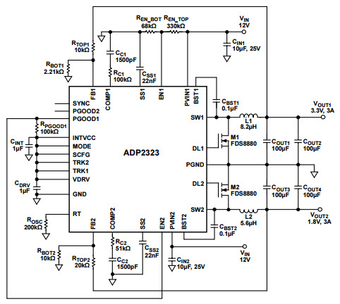
ADP2323_Typical Application |
Analog Devices | Power Supplies | Communications Infrastructure, Multirail Systems, Health Wellness & Fitness, Point-of-Load Applications, Network Server, Industrial Instrumentation | |||
ADP2323_Typical Application |
Analog Devices | Power Supplies | Communications Infrastructure, Multirail Systems, Health Wellness & Fitness, Point-of-Load Applications, Network Server, Industrial Instrumentation | |||
LTC3879_Typical ApplicationTypical Application for LTC3879 - Fast, Wide Operating Range No RSENSE Step-Down Controller |
Analog Devices | Power Supplies | Power Supplies, Communications Infrastructure, Embedded Computing | |||
ADP2323_Typical Application |
Analog Devices | Power Supplies | Communications Infrastructure, Multirail Systems, Health Wellness & Fitness, Point-of-Load Applications, Network Server, Industrial Instrumentation | |||
ADP2384_Typical Application |
Analog Devices | Power Supplies | Communications Infrastructure, Multirail Systems, Health Wellness & Fitness, Point-of-Load Applications, Network Server, Industrial Instrumentation | |||
CN-0181 |
Analog Devices | Data Conversion | Data Acquisition System, Industrial Control, Automatic Test Equipment, Portable Medical Instrumentation, Military and Aerospace, Communications Infrastructure | |||
ADP7156_Typical Application |
Analog Devices | Power Supplies | Microwave Link, Communications Infrastructure, Noise Sensitive Applications | |||
ADP7156_Typical Application |
Analog Devices | Power Supplies | Microwave Link, Communications Infrastructure, Noise Sensitive Applications | |||
ADP7156_Typical Application |
Analog Devices | Power Supplies | Microwave Link, Communications Infrastructure, Noise Sensitive Applications | |||
ADP7156_Typical Application |
Analog Devices | Power Supplies | Microwave Link, Communications Infrastructure, Noise Sensitive Applications | |||
ADP7156_Typical Application |
Analog Devices | Power Supplies | Microwave Link, Communications Infrastructure, Noise Sensitive Applications | |||
ADP7156_Typical Application |
Analog Devices | Power Supplies | Microwave Link, Communications Infrastructure, Noise Sensitive Applications | |||
ADP7156_Typical Application |
Analog Devices | Power Supplies | Microwave Link, Communications Infrastructure, Noise Sensitive Applications | |||
AD9433/PCBAD9433/PCB, Evaluation Board for Evaluating the AD9433 12-Bit, 125 MSPS IF Sampling ADC |
Analog Devices | Data Conversion | Test Equipment, Radar System, WiMAX/Wireless Broadband, Point to Point Radio, Basestation, Satellite, Communications Infrastructure, Receivers | |||
ADP7156_Typical Application |
Analog Devices | Power Supplies | Microwave Link, Communications Infrastructure, Noise Sensitive Applications | |||
ADP2325_Typical ApplicationTypical Application for ADP2325 Synchronous Step-Down Regulator with Integrated High-Side MOSFET |
Analog Devices | Power Supplies | Industrial, Servers, Health System, System Power Rail, Networking, Communications Infrastructure, Portable Instrumentation | |||
ADP7112_Typical Application |
Analog Devices | Power Supplies | Industrial, Medical and Healthcare, Communications Infrastructure, Portable Instrumentation, Noise Sensitive Applications | |||
LTC3603_Typical ApplicationTypical Application Circuit for LTC3603EMSE 3.3V, 2.5A, 1MHz Step-Down Regulator |
Analog Devices | Power Supplies | Power Supplies, Communications Infrastructure, Portable Instrumentation | |||
LTC3603_Typical ApplicationTypical Application Circuit for LTC3603EUF 3.3V, 2.5A, 1MHz Step-Down Regulator |
Analog Devices | Power Supplies | Power Supplies, Communications Infrastructure, Portable Instrumentation | |||