Filters
| Description | Released By | For Application | For End Products | |||
|---|---|---|---|---|---|---|
LTC6946_Typical Application |
Analog Devices | Clock and Timing | Wireless Base Station, Broadband Access, Test and Measurement, Military Radios | |||
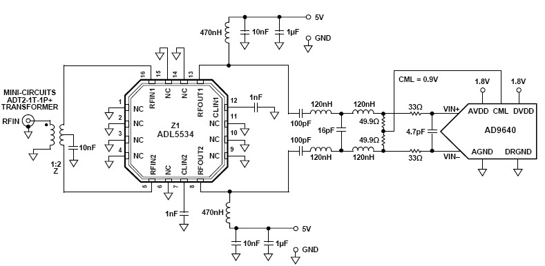
AD9640-150EBZ |
Analog Devices | Data Conversion | Communications and Telecom, Consumer Electronics, Software Defined Radio, Broadband Access, Active Antenna | |||
AD9640-80EBZ |
Analog Devices | Data Conversion | Communications and Telecom, Consumer Electronics, Software Defined Radio, Broadband Access, Active Antenna | |||
AD9250-FMC-250EBZ |
Analog Devices | Data Conversion | Test Equipment, Broadband Access, Radar System, WiMAX/Wireless Broadband, Active Antenna | |||
AD8349-EVALZAD8349-EVALZ, Evaluation Board for AD8349, 700 MHz to 2700 MHz Quadrature Modulator |
Analog Devices | Wireless Communication | Instrumentation and Measurement, Cell Basestation, Satellite Radio, Broadband Access | |||
DC1299A-BDC1299A-B, Demo Board for the LTC6421CUD-20 Dual Matched 1.3GHz Differential Amplifiers/ADC Drivers |
Analog Devices | Signal Conditioning | Satellite Radio, Broadband Access | |||
AD8347-EVAL |
Analog Devices | Wireless Communication | Instrumentation and Measurement, Cell Basestation, Satellite Radio, Broadband Access | |||
AD9250-250EBZ |
Analog Devices | Data Conversion | Test Equipment, Broadband Access, Radar System, WiMAX/Wireless Broadband, Active Antenna | |||
AD9250-170EBZ |
Analog Devices | Data Conversion | Test Equipment, Broadband Access, Radar System, WiMAX/Wireless Broadband, Active Antenna | |||
AD6673-250EBZAD6673-250EBZ, Evaluation Board for the AD6673, 250 MSPS Analog-to-Digital Converter |
Analog Devices | Data Conversion | Test Equipment, Broadband Access, Radar System, WiMAX/Wireless Broadband, Active Antenna | |||
ADRF6704-EVALZ |
Analog Devices | Wireless Communication | Broadband Access, Satellite, Telecommunication System | |||
MAX2204EVKIT+MAX2204EVKIT+, Evaluation Board for the MAX2204 RF Power Detector |
Analog Devices | Wireless Communication | Broadband Access | |||
AN3041 |
Analog Devices | Wireless Communication | Wireless, Broadband Access, Ethernet Microwave Radio | |||
DN335 |
Analog Devices | Wireless Communication | Cellular Phone, Wireless LAN, Cordless Phone, Satellite Radio, Broadband Access, Telecom Infrastructure, RFID Reader | |||
MAX2041EVKITMAX2041EVKIT, Evaluation Kit for Up-Down Converter and Mixer for WiMAX Basestation |
Analog Devices | Wireless Communication | Wireless, Cell Basestation, Broadband Access, WiMAX Basestation | |||
AN_Clock_Optimization |
Analog Devices | Data Conversion | Cellular Phone, Instrumentation and Measurement, Broadband Access, Radar System, Infrared Imaging, Active Antenna | |||
AD8348-EVALAD8348-EVAL, Evaluation Board for AD8348, 50 MHz to 1000 MHz Quadrature Demodulator |
Analog Devices | Wireless Communication | Instrumentation and Measurement, Cell Basestation, Satellite Radio, Broadband Access | |||
AD8349-EVALAD8349-EVAL, Evaluation Board for AD8349, 700 MHz to 2700 MHz Quadrature Modulator |
Analog Devices | Wireless Communication | Instrumentation and Measurement, Cell Basestation, Satellite Radio, Broadband Access | |||
AD8348-EVALZAD8348-EVALZ, Evaluation Board for AD8348, 50 MHz to 1000 MHz Quadrature Demodulator |
Analog Devices | Wireless Communication | Instrumentation and Measurement, Cell Basestation, Satellite Radio, Broadband Access | |||
AD9445BB-LVDS/PCBZAD9445BB-LVDS/PCBZ, Evaluation Board for featuring AD9445BSVZ-125.14-Bit, 125 MSPS, IF Sampling ADC |
Analog Devices | Data Conversion | Cellular Phone, Instrumentation and Measurement, Broadband Access, Radar System, Infrared Imaging, Active Antenna | |||