Filters
| Description | Released By | For Application | For End Products | |||
|---|---|---|---|---|---|---|
A8590_Typical Application |
Allegro MicroSystems | Power Supplies | HVAC, Navigation System, Home Theater, Instrument Cluster, Stereo Audio System | |||
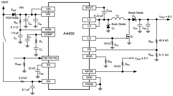
A4450_Typical ApplicationTypical Application Circuit for A4450 8-Vout Buck-Boost Controller Design at 2 MHz |
Allegro MicroSystems | Power Supplies | Infotainment, Instrument Cluster | |||
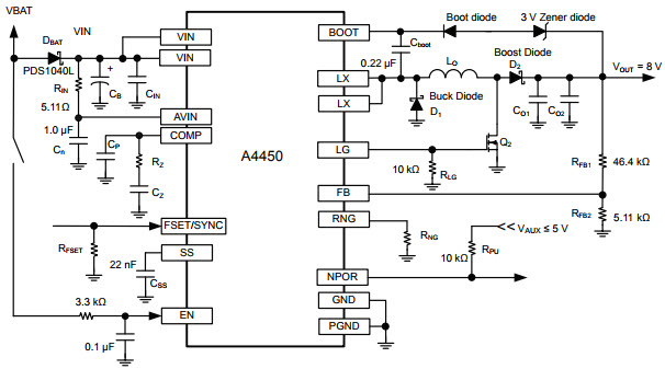
A4450_Typical ApplicationTypical Application Circuit for A4450 8-Vout Buck-Boost Controller Design at 400 kHz |
Allegro MicroSystems | Power Supplies | Infotainment, Instrument Cluster | |||
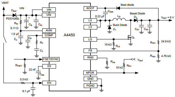
A4450_Typical ApplicationTypical Application Circuit for A4450 5-Vout Buck-Boost Controller Design at 400 kHz and 2 MHz |
Allegro MicroSystems | Power Supplies | Infotainment, Instrument Cluster | |||
A4450_Typical ApplicationTypical Application Circuit for A4450 Buck-Boost Controller with Integrated Buck MOSFET |
Allegro MicroSystems | Power Supplies | Infotainment, Instrument Cluster | |||
A8591_Typical Application |
Allegro MicroSystems | Power Supplies | Industrial, HVAC, Navigation System, Home Theater, Instrument Cluster, Networking, Stereo Audio System, Telecom System | |||
A8591_Typical ApplicationTypical Application Circuit for A8591 Wide Input Voltage, 2A Buck Regulator Family with Low-IQ Mod |
Allegro MicroSystems | Power Supplies | Industrial, HVAC, Navigation System, Home Theater, Instrument Cluster, Networking, Stereo Audio System, Telecom System | |||
ARG81800 EVB |
Allegro MicroSystems | Power Supplies | HVAC, Navigation System, Home Theater, Infotainment, Instrument Cluster, Stereo Audio System, Advanced Driver Assistance Systems (ADAS), Battery Powered Systems, Industrial System, Telecommunication & Networking | |||
ARG81800-1 EVB |
Allegro MicroSystems | Power Supplies | HVAC, Navigation System, Home Theater, Infotainment, Instrument Cluster, Stereo Audio System, Advanced Driver Assistance Systems (ADAS), Battery Powered Systems, Industrial System, Telecommunication & Networking | |||
A8585_Typical ApplicationTypical Application for A8585 Wide Input Voltage, 2A Buck Regulator Family with Low IQ Mode |
Allegro MicroSystems | Power Supplies | Industrial, HVAC, Navigation System, Home Theater, Instrument Cluster, Stereo Audio System, Telecommunication & Networking | |||
TPS43351EVMTPS43351EVM, Evaluation Board using TPS43351 Low Iq, Dual Synchronous Buck Controller |
Texas Instruments | Power Supplies | Industrial, Automotive and Transportation, Infotainment, Instrument Cluster | |||
PMP7156PMP7156, Reference Design - Two Switch Buck-Boost Built with a Buck Controller |
Texas Instruments | Power Supplies | Instrument Cluster | |||
TRK-S12ZVH128 |
NXP Semiconductors | Embedded System | Automotive and Transportation, Instrument Cluster | |||
NCV8660_Typical ApplicationTypical Application for NCV8660 Very Low Iq LD0 150 mA Regulator with RESET and Delay Time Select |
onsemi | Power Supplies | Instrument Cluster, Body Controller Module, Protection Equipment, Automotive Applications, Automotive Powertrain, Battery-Powered Consumer Products | |||
TPS43332EVMTPS43332EVM, Evaluation Board using TPS43332 Low Iq, Single Boost, Dual Synchronous Buck Controller |
Texas Instruments | Power Supplies | Industrial, Automotive and Transportation, Infotainment, Instrument Cluster | |||
NCV4263-2C_Typical ApplicationTypical Application for NCV4263-2C 200 mA LDO Regulator with Enable, Reset/Watchdog |
onsemi | Power Supplies | Instrument Cluster, Body Controller Module, Protection Equipment, Automotive Powertrain | |||
MAX4990EVKIT+MAX4990EVKIT+, MAX4990 evaluation kit provides a proven design to evaluate the MAX4990 high-voltage |
Analog Devices | Lighting | Personal Digital Assistant, Smart Phone, MP3 Player, LCD Backlighting, Instrument Cluster | |||
DC2176ADC2176A, Demo Board Using LT3909EDD, 7 to 36V Vin, VLED up to 35V @ 50mA, 2-String Boost LED Driver |
Analog Devices | Lighting | Personal Digital Assistant, GPS , Portable Computers, Displays, Instrument Cluster | |||
AN4152 |
Analog Devices | Power Supplies | Automotive and Transportation, Power Over Ethernet, Satellite Radio, Infotainment, Instrument Cluster, Car Radio | |||
NV47701PDAJGEVBNV47701PDAJGEVB, Evaluation Board for the DC to DC Single Output Power Supply for Infotainment |
onsemi | Power Supplies | Satellite Radio, GPS Navigation, Infotainment, Instrument Cluster | |||