Filters
| Description | Released By | For Application | For End Products | |||
|---|---|---|---|---|---|---|
HDMI-VGAHDMI Made Easy of HDMI-to-VGA and VGA-to-HDMI Converters Design Circuit |
Analog Devices | Audio | Portable, Home Entertainment, Infotainment System | |||
CN-0264 |
Analog Devices | Video | Video Camera, Rear Seat Entertainment, Infotainment System | |||
CN-0264 |
Analog Devices | Video | Video Camera, Rear Seat Entertainment, Infotainment System | |||
MAX20098LFEVKIT# |
Analog Devices | Power Supplies | Infotainment System, USB Hub, Point-of-Load Applications | |||
MAX20098EVKIT# |
Analog Devices | Power Supplies | Infotainment System, USB Hub, Point-of-Load Applications | |||
MAX16962REVKIT#MAX16962REVKIT#, Evaluation Kit for the MAX16962R 4A, 2.2MHz Synchronous Step-Down DC-DC Converter |
Analog Devices | Power Supplies | Infotainment System, Industrial Applications, Point-of-Load Applications, Military Applications | |||
LTC3867_Typical Application |
Analog Devices | Power Supplies | Industrial, Infotainment System, Distributed Power System, Telecom System | |||
LTC3867_Typical Application |
Analog Devices | Power Supplies | Industrial, Infotainment System, Distributed Power System, Telecom System | |||
LTC3867_Typical Application |
Analog Devices | Power Supplies | Industrial, Infotainment System, Distributed Power System, Telecom System | |||
LTC3867_Typical ApplicationTypical Application Circuit for LTC3867IUF High Efficiency Synchronous Step-Down Controller |
Analog Devices | Power Supplies | Industrial, Infotainment System, Distributed Power System, Telecom System | |||
LTC3867_Typical ApplicationTypical Application Circuit for LTC3867EUF 1.2V, 10A Output Synchronous Step-Down Controller |
Analog Devices | Power Supplies | Industrial, Infotainment System, Distributed Power System, Telecom System | |||
LTC3867_Typical ApplicationTypical Application Circuit for LTC3867IUF 1.2V, 10A Output Synchronous Step-Down Controller |
Analog Devices | Power Supplies | Industrial, Infotainment System, Distributed Power System, Telecom System | |||
LTC3867_Typical Application |
Analog Devices | Power Supplies | Industrial, Infotainment System, Distributed Power System, Telecom System | |||
LTC3867_Typical ApplicationTypical Application Circuit for LTC3867EUF High Efficiency Synchronous Step-Down Controller |
Analog Devices | Power Supplies | Industrial, Infotainment System, Distributed Power System, Telecom System | |||
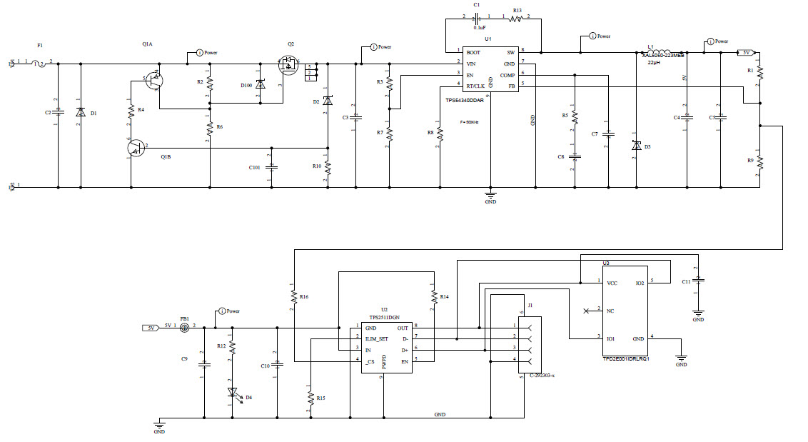
TIDA-00801.1TIDA-00801.1, Automotive Off-Battery Infotainment Processor Power Reference Design |
Texas Instruments | Power Supplies | Rear Seat Entertainment, Infotainment System, Automotive Cluster, Telematics, Advanced Driver Assistance Systems (ADAS), Head Units | |||
TIDA-00801.17TIDA-00801.17, Automotive Off-Battery Infotainment Processor Power Reference Design |
Texas Instruments | Power Supplies | Rear Seat Entertainment, Infotainment System, Automotive Cluster, Telematics, Advanced Driver Assistance Systems (ADAS), Head Units | |||
TIDA-00801.18TIDA-00801.18, Automotive Off-Battery Infotainment Processor Power Reference Design |
Texas Instruments | Power Supplies | Rear Seat Entertainment, Infotainment System, Automotive Cluster, Telematics, Advanced Driver Assistance Systems (ADAS), Head Units | |||
TIDA-00801.19TIDA-00801.19, Automotive Off-Battery Infotainment Processor Power Reference Design |
Texas Instruments | Power Supplies | Rear Seat Entertainment, Infotainment System, Automotive Cluster, Telematics, Advanced Driver Assistance Systems (ADAS), Head Units | |||
TIDA-00801.16TIDA-00801.16, Automotive Off-Battery Infotainment Processor Power Reference Design |
Texas Instruments | Power Supplies | Rear Seat Entertainment, Infotainment System, Automotive Cluster, Telematics, Advanced Driver Assistance Systems (ADAS), Head Units | |||
PMP4442-5PMP4442-5, Automotive I.MX6 Quad Core Processor Power Solution Reference Design |
Texas Instruments | Power Supplies | Automotive and Transportation, Instrument Cluster, Infotainment System | |||