Filters
| Description | Released By | For Application | For End Products | |||
|---|---|---|---|---|---|---|
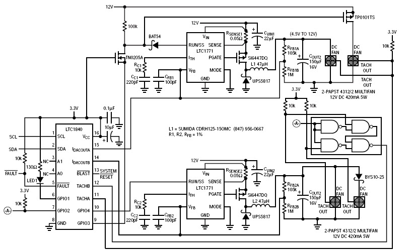
DN-LTC1840I2C Dual Fan Speed Controller Design Increases Efficiency and Reduces Noise based on LTC1840 |
Analog Devices | Motor Control | Power Supplies, Desktops and Servers, Engine Cooling System | |||
AN1128 |
Analog Devices | Amplifiers and Comparators | Induction Heating, Engine Cooling System | |||