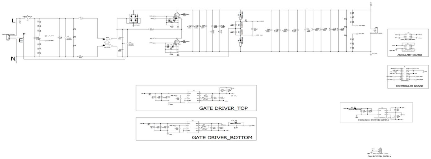
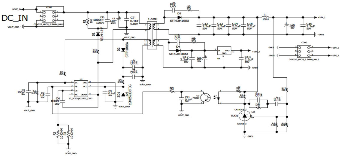
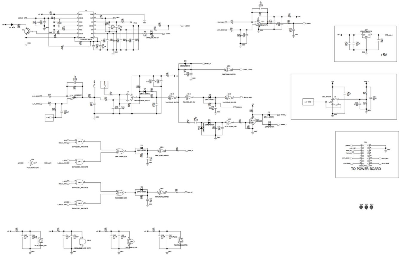
CRD-02AD09N, 2.2 KW , High Efficiency (80+ Titanium) Bridgeless Totem-Pole PFC Board with SIC MOSFETs

Reference Design using part ICE2QR2280Z by WOLFSPEED, INC

Manufacturer

WOLFSPEED, INC
  • Application Category
    Power Supplies
  • Product Type
    AC to DC Single Output Power Supplies

For End Products

  • Server Power Supply

Description

  • CRD-02AD09N, Highly efficient and low cost solution of bridgeless totem-pole PFC topology based on 3rd generation 900 V SiC MOSFET (TO-263-7 package)

Key Features

  • Conversion Type
    AC to DC
  • Input Voltage
    180 to 264 (AC) V
  • Output Voltage
    400 V
  • Output Power
    2200 W
  • Efficiency
    98.5 %
  • Topology
    Totem Pole

We've updated our privacy policy. Please take a moment to review these changes. By clicking I Agree to Arrow Electronics Terms Of Use  and have read and understand the Privacy Policy and Cookie Policy.

Our website places cookies on your device to improve your experience and to improve our site. Read more about the cookies we use and how to disable them here. Cookies and tracking technologies may be used for marketing purposes.
By clicking “Accept”, you are consenting to placement of cookies on your device and to our use of tracking technologies. Click “Read More” below for more information and instructions on how to disable cookies and tracking technologies. While acceptance of cookies and tracking technologies is voluntary, disabling them may result in the website not working properly, and certain advertisements may be less relevant to you.
We respect your privacy. Read our privacy policy here