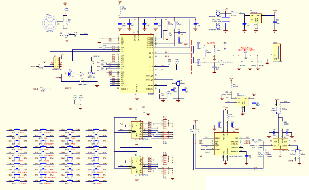
CC2533EM-REFDES, Wireless RF4CE Remote Control

Reference Design using part CC2533F96RHA by Texas Instruments

Manufacturer

Texas Instruments
  • Application Category
    Embedded System
  • Product Type
    Application Processor

Associated Documents

For End Products

  • Access Control
  • Consumer Electronics Control
  • Industrial
  • Portable Consumer Electronics

Description

  • CC2533EM-REFDES, the RF4CE Remote Control demonstrates a complete remote control system design, supporting air mouse functionality and a full numeric and media control keyboard

Key Features

  • Embedded System Type
    SoC

We've updated our privacy policy. Please take a moment to review these changes. By clicking I Agree to Arrow Electronics Terms Of Use  and have read and understand the Privacy Policy and Cookie Policy.

Our website places cookies on your device to improve your experience and to improve our site. Read more about the cookies we use and how to disable them here. Cookies and tracking technologies may be used for marketing purposes.
By clicking “Accept”, you are consenting to placement of cookies on your device and to our use of tracking technologies. Click “Read More” below for more information and instructions on how to disable cookies and tracking technologies. While acceptance of cookies and tracking technologies is voluntary, disabling them may result in the website not working properly, and certain advertisements may be less relevant to you.
We respect your privacy. Read our privacy policy here