CC2430DB_REFDES, CC2430DB Reference Design

Reference Design using part CC2430F by Texas Instruments

Manufacturer

Texas Instruments
  • Application Category
    Wireless Communication
  • Product Type
    Wireless Systems

Associated Documents

For End Products

  • Building Management
  • Computers and Peripherals
  • Consumer Electronics
  • Home Appliances
  • Remote Control
  • Set-Top Box
  • System Monitoring and Control
  • Wireless
  • Wireless Sensor

Description

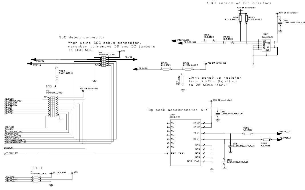
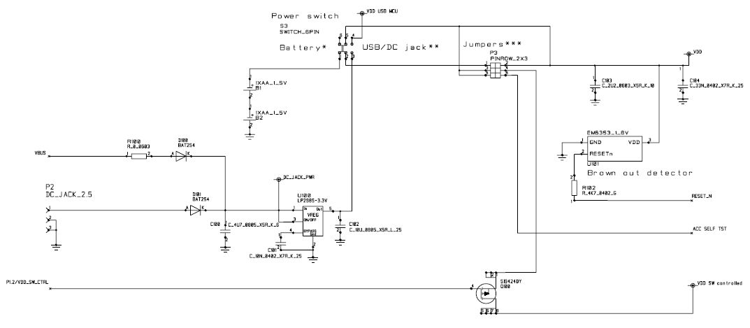
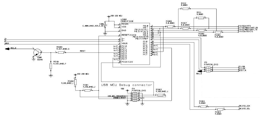
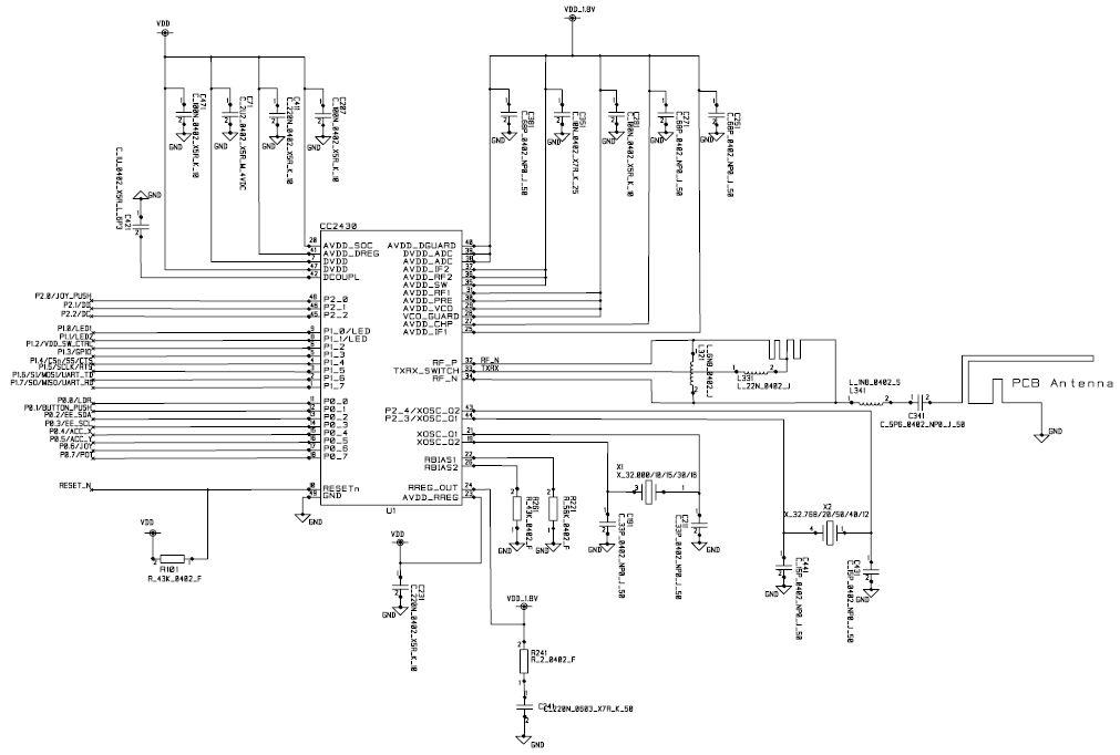
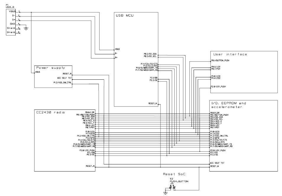
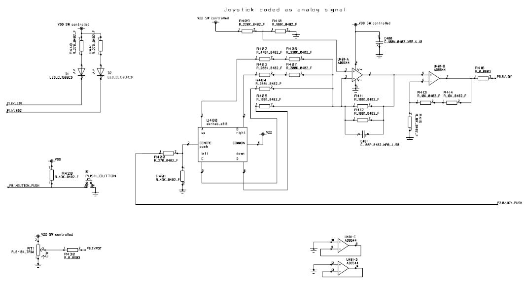
  • CC2430DB_REFDES, CC2430DB Reference Design for the CC2430 RF Transceiver. The reference design demonstrates good techniques for CC2430 decoupling and RF layout. for optimum RF performance, these parts should be copied accurately. This is a 4-layer reference design with a discrete/microstrip balun and an inverted F PCB antenna. In addition to the RF part, this design contains a USB connector and a number of IO units. Most of the CC2430 application examples are using this HW platform

We've updated our privacy policy. Please take a moment to review these changes. By clicking I Agree to Arrow Electronics Terms Of Use  and have read and understand the Privacy Policy and Cookie Policy.

Our website places cookies on your device to improve your experience and to improve our site. Read more about the cookies we use and how to disable them here. Cookies and tracking technologies may be used for marketing purposes.
By clicking “Accept”, you are consenting to placement of cookies on your device and to our use of tracking technologies. Click “Read More” below for more information and instructions on how to disable cookies and tracking technologies. While acceptance of cookies and tracking technologies is voluntary, disabling them may result in the website not working properly, and certain advertisements may be less relevant to you.
We respect your privacy. Read our privacy policy here