Filters
| Description | Released By | For Application | For End Products | |||
|---|---|---|---|---|---|---|
DN61 |
Analog Devices | Wireless Communication | Wireless | |||
LTC5505_Typical ApplicationTypical Application for LTC5505 - RF Power Detector with Buffered Output and >40dB Dynamic Range |
Analog Devices | Wireless Communication | Desktop PC, Wireless Infrastructure, Wireless Modem, Sensors, Alarm System, Multimode Fiber Links, Mobile Phone | |||
DN335 |
Analog Devices | Wireless Communication | Cellular Phone, Wireless LAN, Cordless Phone, Satellite Radio, Broadband Access, Telecom Infrastructure, RFID Reader | |||
LTC5582_Typical ApplicationTypical Application for LTC5582 - 40MHz to 10GHz RMS Power Detector with 57dB Dynamic Range |
Analog Devices | Wireless Communication | WiMAX Basestation, Microwave point-to-point, PA Power Switch, RF Equipments, Receivers, Transmitters, Power Measurement | |||
DN335 |
Analog Devices | Wireless Communication | Cellular Phone, Wireless LAN, Cordless Phone, Satellite Radio, Broadband Access, Telecom Infrastructure, RFID Reader | |||
CN-0399Battery or USB Powered 9 kHz to 6 GHz RMS Power Measurement System based on ADL5904 |
Analog Devices | Wireless Communication | Transmitter Signal Strength Indication (TSSI), Wireless Power Amplifier, Wireless Receiver | |||
EVAL-CN0399-SDPZ |
Analog Devices | Wireless Communication | Transmitter Signal Strength Indication (TSSI), Wireless Power Amplifier, Wireless Receiver | |||
EV-VSWR-SDZEV-VSWR-SDZ, Evaluation Kit based on ADL6010 Fast Responding, 45 dB Range RF Power Detector |
Analog Devices | Wireless Communication | Radar System, Microwave Instrumentation, Microwave Point-to-Point Links | |||
CN-0387Calibration-Free Return Loss Measurement System based on ADL6010 |
Analog Devices | Wireless Communication | Radar System, Microwave Instrumentation, Microwave Point-to-Point Links | |||
CN-0072 |
Analog Devices | Wireless Communication | Instrumentation and Measurement, Communications and Telecom, Radar System | |||
AN91Low Cost Coupling Methods for LTC4401-1, RF Power Detectors Replace Directional Couplers |
Analog Devices | Wireless Communication | Cellular Phone, Wireless | |||
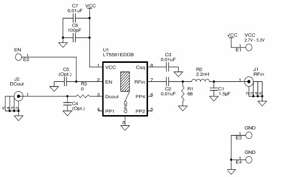
LT5581_Typical ApplicationTypical Application for LT5581 - 6GHz RMS Power Detector with 40dB Dynamic Range |
Analog Devices | Wireless Communication | PoE Wireless Access Point, Wireless Repeater, Portable Instrumentation, Transmitters, Multicell-Series-Stacked Battery, WCDMA Basestations | |||
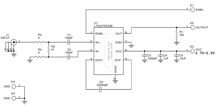
LT5538_Typical ApplicationTypical Application for LT5538 - 40MHz to 3.8GHz RF Power Detector with 75dB Dynamic Range |
Analog Devices | Wireless Communication | Receivers, Signal Processing, Environmental Sensor, RF Power Supply | |||
LTC5535_Typical Application |
Analog Devices | Wireless Communication | Wireless Infrastructure, Wireless Modem, Sensors, Alarm System, Multimode Fiber Links, Mobile Phone, Data Processing | |||
LTC5532_Typical Application |
Analog Devices | Wireless Communication | Wireless Infrastructure, Wireless Modem, Sensors, Alarm System, Multimode Fiber Links, Mobile Phone, Data Processing | |||
LTC5536_Typical ApplicationTypical Application for LTC5536 - 600MHz to 7GHz Precision RF Detector with Fast Comparator Output |
Analog Devices | Wireless Communication | Sensors, Alarm System, Smart RF Tags, Human Presence Detection | |||
LTC5531_Typical Application |
Analog Devices | Wireless Communication | Wireless Infrastructure, Wireless Modem, Sensors, Alarm System, Multimode Fiber Links, Mobile Phone, Data Processing | |||
LTC5509_Typical ApplicationTypical Application for LTC5509 - 300MHz to 3GHz RF Power Detector in SC70 Package |
Analog Devices | Wireless Communication | Wireless Infrastructure, Wireless Modem, Sensors, Alarm System, Multimode Fiber Links, Mobile Phone, Data Processing | |||
LTC5564_Typical Application |
Analog Devices | Wireless Communication | Power Management | |||
AD8319-EVALAD8319-EVAL, Evaluation Board for AD8319, 1MHz to 10GHz, 45dB Log Detector/Controller |
Analog Devices | Wireless Communication | Instrumentation and Measurement, Wireless LAN, Cell Basestation, Satellite Radio, Radar System, WiMAX Basestation | |||