Filters
| Description | Released By | For Application | For End Products | |||
|---|---|---|---|---|---|---|
AN1167 |
Analog Devices | Power Drivers | Motion Motor Control, Home Appliances, Thermocouple | |||
AN1096 |
Analog Devices | Power Drivers | Power Management | |||
MAX845EVKIT-MMMAX845EVKIT-MM, Evaluation Board for the MAX845, 5V Transformer Power Driver for PCMCIA Card |
Analog Devices | Power Drivers | Data Acquisition System, Industrial Control, Portable Medical Devices, PCMCIA Card | |||
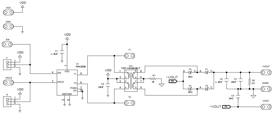
MAX258EVKIT# |
Analog Devices | Power Drivers | Power Meter, Medical Equipments, Isolated Analog Front Ends, Industrial Fieldbuses | |||
AN-1069Electronic Transformer Applications for practical product designs based around the IR2161 |
Infineon Technologies AG | Power Drivers | Halogen Lighting, Halogen Transformer | |||