Filters
| Description | Released By | For Application | For End Products | |||
|---|---|---|---|---|---|---|
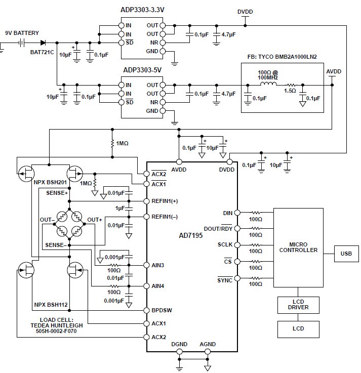
CN-0102 |
Analog Devices | Data Conversion | Instrumentation and Measurement, Weight Scale | |||
CN-0118 |
Analog Devices | Data Conversion | Instrumentation and Measurement, Weight Scale | |||
CN-0107 |
Analog Devices | Data Conversion | Instrumentation and Measurement, Industrial Control, Pressure Sensor | |||
CN-0155 |
Analog Devices | Data Conversion | Instrumentation and Measurement, Weight Scale | |||
CN-0108 |
Analog Devices | Data Conversion | Battery Management | |||
DN13Closed Loop Control with the LTC1090 Series of Data Acquisition Systems |
Analog Devices | Data Conversion | Industrial Control | |||
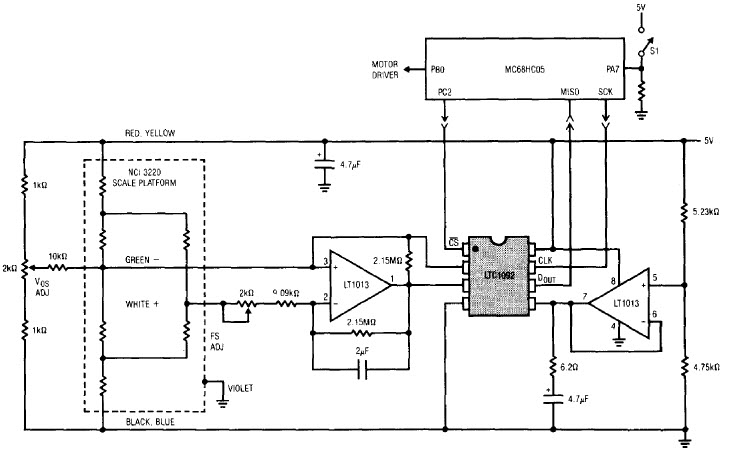
MCP3421DM-WS |
Microchip Technology | Data Conversion | Instrumentation and Measurement, Strain Gauge, Thermocouple, Pressure Sensor, Fuel Gauge | |||