|
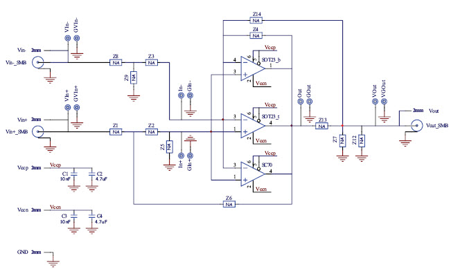
2.7 to 12V Differential Amplifier for Communications/Telecom
|
|
Analog Devices
|
Amplifiers and Comparators |
Communications and Telecom |
|
2.7 to 12V Differential Amplifier for Communications/Telecom
|
|
Analog Devices
|
Amplifiers and Comparators |
Communications and Telecom |
|
2.7 to 12V Differential Amplifier for Communications/Telecom
|
|
Analog Devices
|
Amplifiers and Comparators |
Communications and Telecom |
|
AD8273-EVALZ, Evaluation Board for Evaluating the AD8273 Difference Amplifier
|
|
Analog Devices
|
Amplifiers and Comparators |
Automatic Test Equipment |
|
AD8279-EVALZ, Evaluation Board for Evaluating the AD8279 Difference Amplifier
|
|
Analog Devices
|
Amplifiers and Comparators |
Automatic Test Equipment |
|
AD8277-EVALZ, Evaluation Board for Evaluating the AD8277 Difference Amplifier
|
|
Analog Devices
|
Amplifiers and Comparators |
Automatic Test Equipment |
|
3V Differential Amplifier for Portable
|
|
Analog Devices
|
Amplifiers and Comparators |
Portable |
|
Differential Amplifier for Instrumentation
|
|
Analog Devices
|
Amplifiers and Comparators |
Instrumentation and Measurement, Video and Imaging |
|
AD8129, Differential Receiver Evaluation Board for Amplifiers Offered in 8-Lead SOIC Package
|
|
Analog Devices
|
Amplifiers and Comparators |
Modems |
|
Differential Amplifier for Communications/Telecom
|
|
Analog Devices
|
Amplifiers and Comparators |
Communications and Telecom |
|
Typical Application for OP495GSZ Single-Supply Differential Speaker Driver
|
|
Analog Devices
|
Amplifiers and Comparators |
Battery Powered Instrument, Actuator Driver, Servo Amplifier, Power Conditioner, Power Supply Monitoring |
|
Typical Application for OP495GSZ-REEL Single-Supply Differential Speaker Driver
|
|
Analog Devices
|
Amplifiers and Comparators |
Battery Powered Instrument, Actuator Driver, Servo Amplifier, Power Conditioner, Power Supply Monitoring |
|
Typical Application for OP495GPZ Single-Supply Differential Speaker Driver
|
|
Analog Devices
|
Amplifiers and Comparators |
Battery Powered Instrument, Actuator Driver, Servo Amplifier, Power Conditioner, Power Supply Monitoring |
|
Typical Application for OP295GSZ-REEL Single-Supply Differential Speaker Driver
|
|
Analog Devices
|
Amplifiers and Comparators |
Battery Powered Instrument, Actuator Driver, Servo Amplifier, Power Conditioner, Power Supply Monitoring |
|
Typical Application for OP295GSZ-REEL7 Single-Supply Differential Speaker Driver
|
|
Analog Devices
|
Amplifiers and Comparators |
Battery Powered Instrument, Actuator Driver, Servo Amplifier, Power Conditioner, Power Supply Monitoring |
|
Typical Application for OP295GSZ Single-Supply Differential Speaker Driver
|
|
Analog Devices
|
Amplifiers and Comparators |
Battery Powered Instrument, Actuator Driver, Servo Amplifier, Power Conditioner, Power Supply Monitoring |
|
Typical Application for LTC6409 - 10GHz GBW, 1.1nV/vHz Differential Amplifier/ADC Driver
|
|
Analog Devices
|
Amplifiers and Comparators |
Automatic Test Equipment, Analog-to-Digital Converter, Communication Receiver, Time Delay, High-Speed Bus Termination |
|
Typical Application for LT5400 Quad Matched Resistor Network
|
|
Analog Devices
|
Amplifiers and Comparators |
Amplifiers |
|
Typical Application for LTC6421-20 - Dual Matched 1.3GHz Differential Amplifiers/ADC Drivers
|
|
Analog Devices
|
Amplifiers and Comparators |
Satellite, Analog-to-Digital Converter, Diversity Radio Receiver, Power Conversion, Wireless/Wired Broadband |
|
Typical Application for OP295GPZ Single-Supply Differential Speaker Driver
|
|
Analog Devices
|
Amplifiers and Comparators |
Battery Powered Instrument, Actuator Driver, Servo Amplifier, Power Conditioner, Power Supply Monitoring |