5V Analog Amplification
Reference Design using part VCA2614 by Texas Instruments
Associated Documents
For End Products
- Ultrasound Imaging
Description
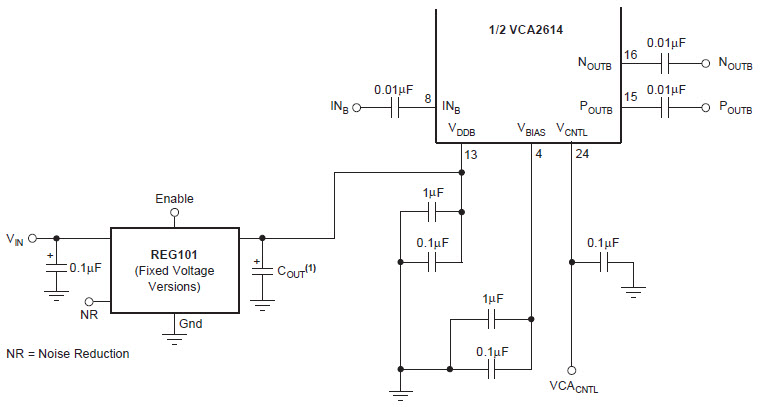
- Low Drop-Out Regulator Connection to the VCA2614 Dual-Channel Voltage-Controlled Amplifier
Key Features
-
Number of SuppliesSingle
-
Supply Voltage5 V
Featured Parts (50)
| Part Number | Manufacturer | Type | Description | |||
|---|---|---|---|---|---|---|
|
|
REG101NA-5/3KG4 | Texas Instruments | Linear Regulators | LDO Regulator Pos 5V 0.1A 5-Pin SOT-23 T/R | Buy | |
|
|
REG101UA-2.5G4 | Texas Instruments | Linear Regulators | LDO Regulator Pos 2.5V 0.1A 8-Pin SOIC Tube | Buy | |
|
|
REG101UA-AG4 | Texas Instruments | Linear Regulators | LDO Regulator Pos 2.5V to 5.5V 0.1A 8-Pin SOIC Tube | Buy | |
|
|
REG101NA-2.5/250 | Texas Instruments | Linear Regulators | LDO Regulator Pos 2.5V 0.1A 5-Pin SOT-23 T/R | Buy | |
|
|
REG101NA-A/3K | Texas Instruments | Linear Regulators | LDO Regulator Pos 2.5V to 5.5V 0.1A 5-Pin SOT-23 T/R | Buy | |
|
|
REG101NA-5/250G4 | Texas Instruments | Linear Regulators | LDO Regulator Pos 5V 0.1A 5-Pin SOT-23 T/R | Buy | |
|
|
REG101NA-3/250G4 | Texas Instruments | Linear Regulators | LDO Regulator Pos 3V 0.1A 5-Pin SOT-23 T/R | Buy | |
|
|
REG101UA-A | Texas Instruments | Linear Regulators | LDO Regulator Pos 2.5V to 5.5V 0.1A 8-Pin SOIC Tube | Buy | |
|
|
REG101UA-3 | Texas Instruments | Linear Regulators | LDO Regulator Pos 3V 0.1A 8-Pin SOIC Tube | Buy | |
|
|
REG101UA-5G4 | Texas Instruments | Linear Regulators | LDO Regulator Pos 5V 0.1A 8-Pin SOIC Tube | Buy | |
|
|
REG101UA-5/2K5G4 | Texas Instruments | Linear Regulators | LDO Regulator Pos 5V 0.1A 8-Pin SOIC T/R | Buy | |
|
|
REG101UA-3G4 | Texas Instruments | Linear Regulators | LDO Regulator Pos 3V 0.1A 8-Pin SOIC Tube | Buy | |