30W, 18V DC to DC Single Output Power Supply for Automotive
Reference Design using part MAX15004 by Analog Devices
Associated Documents
For End Products
- Automotive and Transportation
Description
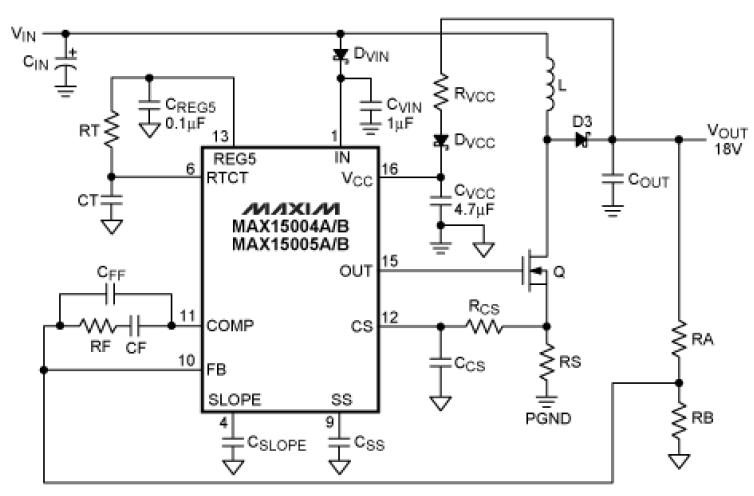
- Automotive VFD Power Supplies Operate Down to 2.5V Input Voltage Using Flyback Boost Converter
Key Features
-
Conversion TypeDC to DC
-
Input Voltage4.5 to 40 V
-
Output Voltage18 V
-
Output Current0.2 A
-
Output Power30 W
-
TopologyFlyback
Featured Parts (8)
| Part Number | Manufacturer | Type | Description | |||
|---|---|---|---|---|---|---|
|
|
MAX15004BAUE+T | Analog Devices | AC to DC Switching Converters | AC to DC Switching Converter Flyback 3.75V 1000kHz T/R 16-Pin TSSOP | Buy | |
|
|
MAX15004BAUE+ | Analog Devices | AC to DC Switching Converters | AC to DC Switching Converter Flyback 3.75V 1000kHz Tube 16-Pin TSSOP | Buy | |
|
|
MAX15004BAUE+ | Analog Devices | AC to DC Switching Converters | AC to DC Switching Converter Flyback 3.75V 1000kHz Tube 16-Pin TSSOP | Buy | |
|
|
MAX15004AAUE+ | Analog Devices | AC to DC Switching Converters | AC to DC Switching Converter Flyback 3.75V 1000kHz Tube 16-Pin TSSOP EP | Buy | |
|
|
MAX15004AAUE+ | Analog Devices | AC to DC Switching Converters | AC to DC Switching Converter Flyback 3.75V 1000kHz Tube 16-Pin TSSOP EP | Buy | |
|
|
MAX15004AAUE+T | Analog Devices | AC to DC Switching Converters | AC to DC Switching Converter Flyback 3.75V 1000kHz T/R 16-Pin TSSOP EP | Buy | |
|
|
MAX15004AAUE+T | Analog Devices | AC to DC Switching Converters | AC to DC Switching Converter Flyback 3.75V 1000kHz T/R 16-Pin TSSOP EP | Buy | |
|
|
MAX15004BAUE+T | Analog Devices | AC to DC Switching Converters | AC to DC Switching Converter Flyback 3.75V 1000kHz T/R 16-Pin TSSOP | Buy | |