15W, 20-LEDs General LED Driver for Automotive

Reference Design using part LM3492MH by Texas Instruments

Manufacturer

Texas Instruments
  • Application Category
    Lighting
  • Product Type
    General LED Driver

Associated Documents

For End Products

  • Automotive and Transportation
  • GPS Navigation
  • LCD Backlighting

Description

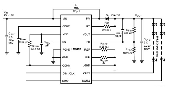
  • LM3492 integrates a boost converter and a two-channel current regulator to implement a high efficient and cost effective LED driver for driving two individually dimmable LED strings with a maximum power of 15W and an output voltage of up to 65V

Key Features

  • Input Voltage
    9 to 16 V
  • Output Voltage
    39 V
  • Output Current
    0.15 A
  • Output Power
    15 W
  • Number of Derived Elements
    20

We've updated our privacy policy. Please take a moment to review these changes. By clicking I Agree to Arrow Electronics Terms Of Use  and have read and understand the Privacy Policy and Cookie Policy.

Our website places cookies on your device to improve your experience and to improve our site. Read more about the cookies we use and how to disable them here. Cookies and tracking technologies may be used for marketing purposes.
By clicking “Accept”, you are consenting to placement of cookies on your device and to our use of tracking technologies. Click “Read More” below for more information and instructions on how to disable cookies and tracking technologies. While acceptance of cookies and tracking technologies is voluntary, disabling them may result in the website not working properly, and certain advertisements may be less relevant to you.
We respect your privacy. Read our privacy policy here