Typical Application for LT6654AHS6-4.096, 16-Bit ADC Voltage Reference

Diseño de referencia usando la pieza LT6654AHS6-4.096 de Analog Devices

Fabricante

Analog Devices
  • Categoría de aplicaciones
    Conversión de datos 
  • Tipo de producto
    Referencia de tensión

Para productos finales

  • Automotive Control & Monitoring
  • Data Acquisition System
  • Medical Equipments
  • Precision Regulation
  • Process Control
  • Process Instrumentation
  • Temperature Control System

Descripción

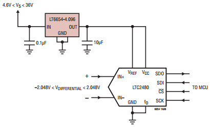
  • Typical Application for LT6654AHS6-4.096, 16-Bit ADC Voltage Reference. The LT6654 is a family of small precision voltage references that offers high accuracy, low noise, low drift, low dropout and low power. The LT6654 operates from voltages up to 36V and is fully specified from -55C to 125C

Características clave

  • Reference Voltage
    4.096 V

Hemos actualizado nuestra política de privacidad. Por favor tome un momento para revisar estos cambios. Al hacer clic en Acepto, usted está de acuerdo con la Politica de Privacidad de Arrow Electronics y sus condiciones de uso.

Nuestro sitio Web coloca cookies en su dispositivo para mejorar su experiencia y nuestro sitio. Lea más sobre las cookies que utilizamos y cómo desactivarlas aquió. Es posible que se utilicen las cookies y tecnologías de seguimiento con fines de marketing.
Al hacer clic en "Aceptar", usted está consintiendo la colocación de cookies en su dispositivo y el uso de tecnologías de seguimiento. Haga clic en "Leer más" a continuación para obtener más información e instrucciones sobre cómo desactivar las cookies y tecnologías de seguimiento. Si bien la aceptación de cookies y tecnologías de seguimiento es voluntaria, la desactivación de estos puede resultar en que el sitio web no funcione correctamente, y es posible que ciertos anuncios sean menos relevantes para usted.
Respetamos su privacidad. Lea nuestra política de privacidad aquió