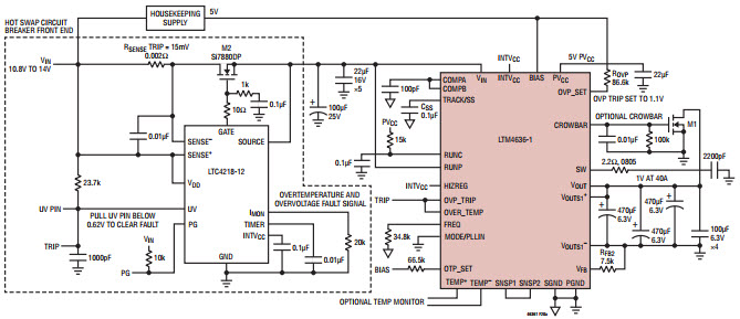
Typical Application Circuit for LTM4636-1EY 10.8V to 14V, 1V at 40A Step-Down Regulator with Protection

Diseño de referencia usando la pieza LTM4636-1EY de Analog Devices

Fabricante

Analog Devices
  • Categoría de aplicaciones
    Suministros de energía
  • Tipo de producto
    Suministros de energía una sola salida de CC a CC

Para productos finales

  • Industrial
  • Medical System
  • Networking
  • Servers
  • Telecom System

Descripción

  • Typical Application Circuit for LTM4636-1EY 10.8V to 14V, 1V at 40A Step-Down Regulator with Protection. The LTM4636-1 is a 40A step-down switching regulator with stacked inductor as a heat sink for heat dissipation and cooler operation in a small package. The LTM4636-1 detects over temperature and input/output overvoltage conditions and can trip an up stream power supply or circuit breaker to protect itself and its load

Características clave

  • Conversion Type
    DC to DC
  • Input Voltage
    10.8 to 14 V
  • Output Voltage
    1 V
  • Output Current
    40 A
  • Topology
    Buck

Hemos actualizado nuestra política de privacidad. Por favor tome un momento para revisar estos cambios. Al hacer clic en Acepto, usted está de acuerdo con la Politica de Privacidad de Arrow Electronics y sus condiciones de uso.

Nuestro sitio Web coloca cookies en su dispositivo para mejorar su experiencia y nuestro sitio. Lea más sobre las cookies que utilizamos y cómo desactivarlas aquió. Es posible que se utilicen las cookies y tecnologías de seguimiento con fines de marketing.
Al hacer clic en "Aceptar", usted está consintiendo la colocación de cookies en su dispositivo y el uso de tecnologías de seguimiento. Haga clic en "Leer más" a continuación para obtener más información e instrucciones sobre cómo desactivar las cookies y tecnologías de seguimiento. Si bien la aceptación de cookies y tecnologías de seguimiento es voluntaria, la desactivación de estos puede resultar en que el sitio web no funcione correctamente, y es posible que ciertos anuncios sean menos relevantes para usted.
Respetamos su privacidad. Lea nuestra política de privacidad aquió