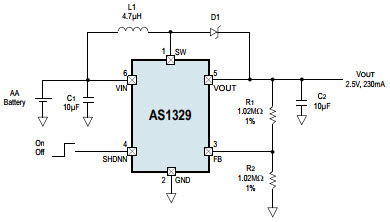
Typical Application Circuit for AS1329A-BWLT Single AA Cell to 2.5V Synchronous Boost Converter

Diseño de referencia usando la pieza AS1329A-BWLT de ams OSRAM

Fabricante

ams OSRAM
  • Categoría de aplicaciones
    Suministros de energía
  • Tipo de producto
    Suministros de energía una sola salida de CC a CC

Para productos finales

  • Computer Cards
  • Cordless Phone
  • Digital Camera
  • GPS
  • Handheld Electronics
  • Isolated Bias Supply
  • Medical Equipments
  • MP3 Player
  • Pager
  • Wireless

Descripción

  • Typical Application Circuit for AS1329A-BWLT Single AA Cell to 2.5V Synchronous Boost Converter. The AS1329A is a synchronous, fixed frequency, very high-efficiency DC-DC boost converters capable of supplying 3.3V at 160mA from a single AA-supply. Compact size and minimum external parts requirements make these devices perfect for modern portable devices

Características clave

  • Conversion Type
    DC to DC
  • Output Voltage
    2.5 V
  • Output Current
    0.23 A
  • Efficiency
    95 %
  • Topology
    Boost

Hemos actualizado nuestra política de privacidad. Por favor tome un momento para revisar estos cambios. Al hacer clic en Acepto, usted está de acuerdo con la Politica de Privacidad de Arrow Electronics y sus condiciones de uso.

Nuestro sitio Web coloca cookies en su dispositivo para mejorar su experiencia y nuestro sitio. Lea más sobre las cookies que utilizamos y cómo desactivarlas aquió. Es posible que se utilicen las cookies y tecnologías de seguimiento con fines de marketing.
Al hacer clic en "Aceptar", usted está consintiendo la colocación de cookies en su dispositivo y el uso de tecnologías de seguimiento. Haga clic en "Leer más" a continuación para obtener más información e instrucciones sobre cómo desactivar las cookies y tecnologías de seguimiento. Si bien la aceptación de cookies y tecnologías de seguimiento es voluntaria, la desactivación de estos puede resultar en que el sitio web no funcione correctamente, y es posible que ciertos anuncios sean menos relevantes para usted.
Respetamos su privacidad. Lea nuestra política de privacidad aquió