TIDA-00883, 1 to 4 Series Cell Li-Ion Battery Pack Manager Reference Design

Diseño de referencia usando la pieza BQ40Z50RSMR-R1 de Texas Instruments

Fabricante

Texas Instruments
  • Categoría de aplicaciones
    Administración de la batería
  • Tipo de producto
    Paquete de baterías

Descripción

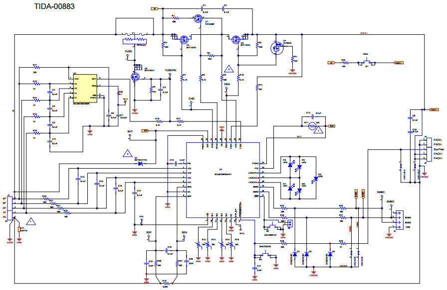
  • TIDA-00883, 1 to 4 Series Cell Li-Ion Battery Pack Manager Reference Design. The bq40z50-R1 device is a Battery Pack Manager that integrates gas gauging and protection for completely autonomous operation of 1-series to 4-series cell Li-Ion and Li-Polymer battery packs. The architecture enables communication between the fuel gauging processor and an enteral battery charger controller through SMBUs broadcast commands

Características clave

  • Battery Type
    Lithium-Ion|Lithium-Polymer
  • Number of Battery Cells
    1 to 4

Hemos actualizado nuestra política de privacidad. Por favor tome un momento para revisar estos cambios. Al hacer clic en Acepto, usted está de acuerdo con la Politica de Privacidad de Arrow Electronics y sus condiciones de uso.

Nuestro sitio Web coloca cookies en su dispositivo para mejorar su experiencia y nuestro sitio. Lea más sobre las cookies que utilizamos y cómo desactivarlas aquió. Es posible que se utilicen las cookies y tecnologías de seguimiento con fines de marketing.
Al hacer clic en "Aceptar", usted está consintiendo la colocación de cookies en su dispositivo y el uso de tecnologías de seguimiento. Haga clic en "Leer más" a continuación para obtener más información e instrucciones sobre cómo desactivar las cookies y tecnologías de seguimiento. Si bien la aceptación de cookies y tecnologías de seguimiento es voluntaria, la desactivación de estos puede resultar en que el sitio web no funcione correctamente, y es posible que ciertos anuncios sean menos relevantes para usted.
Respetamos su privacidad. Lea nuestra política de privacidad aquió