TIDA-00628, Snubber less, Non-Isolated AC/DC Flyback Converter Reference Design with Simplified Transformer

Diseño de referencia usando la pieza UCC28722DBV de Texas Instruments

Fabricante

Texas Instruments
  • Categoría de aplicaciones
    Suministros de energía
  • Tipo de producto
    Suministros de energía de una sola salida de CA a CC

Descripción

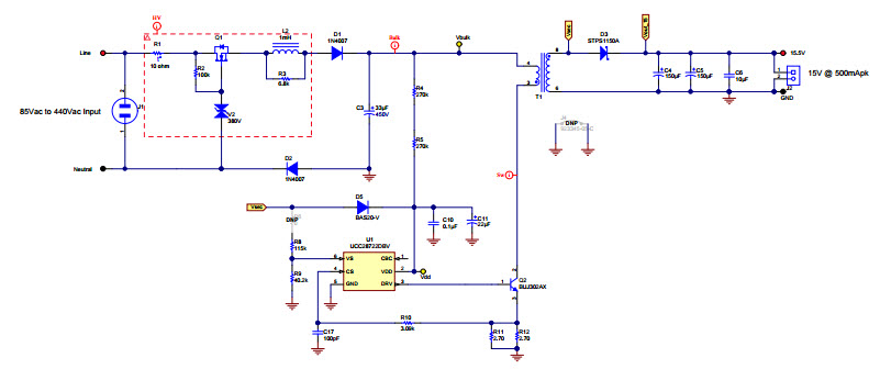
  • TIDA-00628, Snubber less, Non-Isolated AC/DC Flyback Converter Reference Design with Simplified Transformer. TIDA-00628 is a 15V/6.5W non-isolated, single output, AC/DC Flyback power supply that is capable of operating from wide input voltage ranging from 85Vac to 440Vac. This design demonstrates 2 key features: the elimination of snubber components enabled by use of a high-voltage bipolar transistor and simplified transformer design with no need for an auxiliary winding. Low system parts count and built in advanced protection features result in a cost-effective solution for electricity meters and industrial designs

Características clave

  • Conversion Type
    AC to DC
  • Input Voltage
    85 to 440 (AC) V
  • Output Voltage
    15 V
  • Output Current
    0.5 A
  • Output Power
    6.5 W
  • Efficiency
    80 %
  • Topology
    Flyback

Hemos actualizado nuestra política de privacidad. Por favor tome un momento para revisar estos cambios. Al hacer clic en Acepto, usted está de acuerdo con la Politica de Privacidad de Arrow Electronics y sus condiciones de uso.

Nuestro sitio Web coloca cookies en su dispositivo para mejorar su experiencia y nuestro sitio. Lea más sobre las cookies que utilizamos y cómo desactivarlas aquió. Es posible que se utilicen las cookies y tecnologías de seguimiento con fines de marketing.
Al hacer clic en "Aceptar", usted está consintiendo la colocación de cookies en su dispositivo y el uso de tecnologías de seguimiento. Haga clic en "Leer más" a continuación para obtener más información e instrucciones sobre cómo desactivar las cookies y tecnologías de seguimiento. Si bien la aceptación de cookies y tecnologías de seguimiento es voluntaria, la desactivación de estos puede resultar en que el sitio web no funcione correctamente, y es posible que ciertos anuncios sean menos relevantes para usted.
Respetamos su privacidad. Lea nuestra política de privacidad aquió