TIDA-00507, High Power Density 9 to 15V In Intel Atom C2000 SoC VCCP/VNN Rail for Micro Servers Ref Design
Diseño de referencia usando la pieza TPS53625RSM de Texas Instruments
Para productos finales
- Ethernet Switch
Descripción
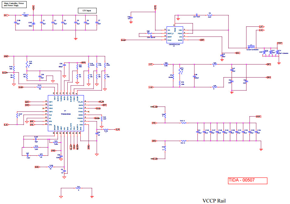
- TIDA-00507, High Power Density 9 to 15V In Intel Atom C2000 SoC VCCP/VNN Rail for Microservers Ref Design. The TPS53625 VR12 reference design (TIDA-00507), supporting Intel Atom C2000, uses driverless PWM architecture with power stages for high power density, high efficiency and low component count while meeting Intel voltage tolerance requirements with low ripple and high output current monitoring accuracy
Características clave
-
Conversion TypeDC to DC
-
Input Voltage9 to 15 V
-
Output Voltage0.9 V
-
Output Current21 A
-
Output Power18.9 W
-
Efficiency81 %
-
TopologyBuck- Multiphase
Piezas destacadas (10)
| Número de pieza | Fabricante | Tipo | Descripción | |||
|---|---|---|---|---|---|---|
|
|
TPS7A8001DRBR | Texas Instruments | Linear Regulators | LDO Regulator Pos 0.8V to 6V 1A 8-Pin VSON EP T/R | AÑADIR AL CARRITO | |
|
|
TPS70102PWP | Texas Instruments | Linear Regulators | LDO Regulator Pos 1.22V to 5.5V 0.5A/0.25A 20-Pin HTSSOP EP Tube | AÑADIR AL CARRITO | |
|
|
TPS7A8001DRBT | Texas Instruments | Linear Regulators | LDO Regulator Pos 0.8V to 6V 1A 8-Pin VSON EP T/R | AÑADIR AL CARRITO | |
|
|
CSD97376Q4M | Texas Instruments | Gate and Power Drivers | Synchronous Buck FET Smart Power Stage | AÑADIR AL CARRITO | |
|
|
TS5A23157DGSR | Texas Instruments | Analog Switch Multiplexers | Analog Switch Dual SPDT 10-Pin VSSOP T/R | AÑADIR AL CARRITO | |
|
|
TPS71712DCKR | Texas Instruments | Linear Regulators | LDO Regulator Pos 1.2V 0.15A 5-Pin SC-70 T/R | AÑADIR AL CARRITO | |
|
|
TPS71712DCKT | Texas Instruments | Linear Regulators | LDO Regulator Pos 1.2V 0.15A 5-Pin SC-70 T/R | AÑADIR AL CARRITO | |
|
|
TS5A23157DGSRG4 | Texas Instruments | Analog Switch Multiplexers | Analog Switch Dual SPDT 10-Pin VSSOP T/R | AÑADIR AL CARRITO | |
|
|
TPS53625RSMR | Texas Instruments | DC to DC Controllers | DC/DC Cntrlr Single-OUT Step Down 1000kHz 32-Pin VQFN EP T/R | AÑADIR AL CARRITO | |
|
|
TPS53625RSMT | Texas Instruments | DC to DC Controllers | Switching Controllers 2-Phase | AÑADIR AL CARRITO | |