TIDA-00328, 50mA - 20A Single-Supply, Low-Side or High-Side Current Sensing Solution Reference Design

Diseño de referencia usando la pieza INA300AIDSQT de Texas Instruments

Fabricante

Texas Instruments
  • Categoría de aplicaciones
    Amplificadores y comparadores
  • Tipo de producto
    Amplificador análogo

Para productos finales

  • Battery Charger
  • Portable Computers
  • Power Supplies
  • Servers
  • Telecom Infrastructure

Descripción

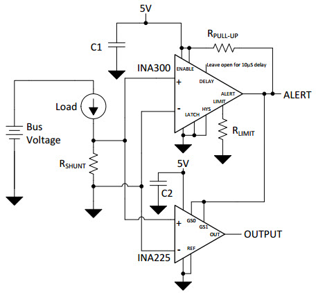
  • TIDA-00328, 50mA - 20A Single-Supply, Low-Side or High-Side Current Sensing Solution Reference Design. This Reference Design implements a low-side or high-side wide dynamic range current sensing solution. Wide dynamic range is achieved by a unique gain switching method. Switching gain in hardware allows a faster response time than what can typically be achieved with other methods. The implementation utilizes the INA225, high-speed, multiple gain current shunt monitor along with the INA300 current shunt monitor comparator with open drain output

Características clave

  • Gain
    25 dB
  • Number of Supplies
    Single
  • Supply Voltage
    5 V

Hemos actualizado nuestra política de privacidad. Por favor tome un momento para revisar estos cambios. Al hacer clic en Acepto, usted está de acuerdo con la Politica de Privacidad de Arrow Electronics y sus condiciones de uso.

Nuestro sitio Web coloca cookies en su dispositivo para mejorar su experiencia y nuestro sitio. Lea más sobre las cookies que utilizamos y cómo desactivarlas aquió. Es posible que se utilicen las cookies y tecnologías de seguimiento con fines de marketing.
Al hacer clic en "Aceptar", usted está consintiendo la colocación de cookies en su dispositivo y el uso de tecnologías de seguimiento. Haga clic en "Leer más" a continuación para obtener más información e instrucciones sobre cómo desactivar las cookies y tecnologías de seguimiento. Si bien la aceptación de cookies y tecnologías de seguimiento es voluntaria, la desactivación de estos puede resultar en que el sitio web no funcione correctamente, y es posible que ciertos anuncios sean menos relevantes para usted.
Respetamos su privacidad. Lea nuestra política de privacidad aquió