TAS5715EVM, 25W Digital Input Amplifier with EQ and 2-Band DRC

Diseño de referencia usando la pieza TAS5715PHP de Texas Instruments

Fabricante

Texas Instruments
  • Categoría de aplicaciones
    Audio
  • Tipo de producto
    Amplificador de potencia de audio

Para productos finales

  • Portable Audio

Descripción

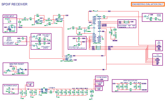
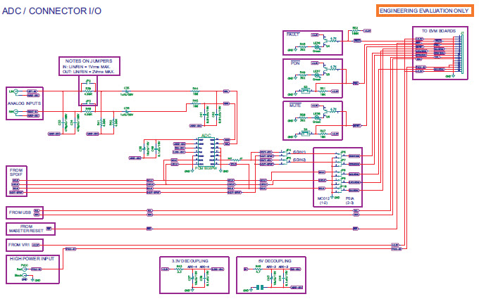
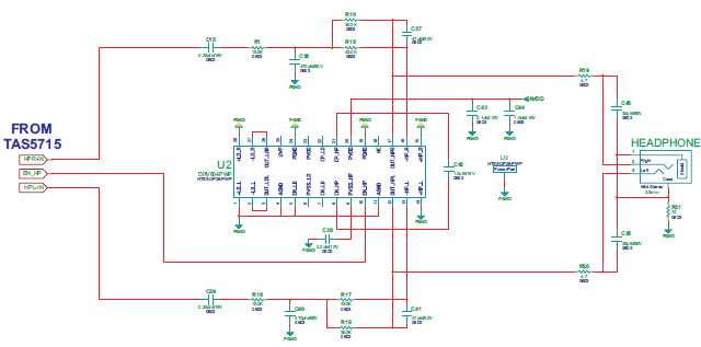
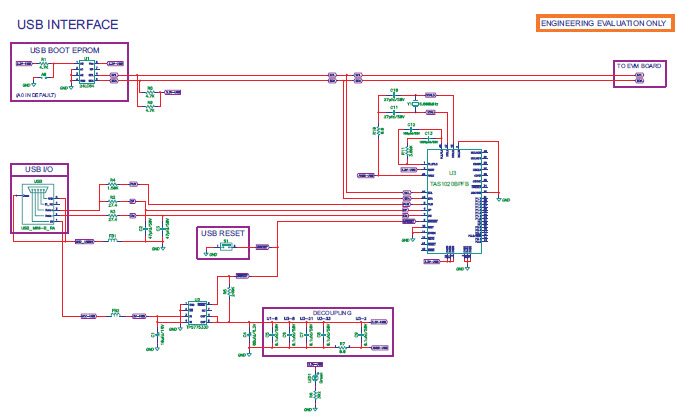
  • TAS5715EVM evaluation module demonstrates the capabilities TAS5715PHP. The TAS5715 combines a 25W stereo class-D audio power amplifier with HeadPhone PWM outputs. This EVM and accompanying materials allows the user to experiment with the two-band DRC, the programmable EQ, Digital THD manager. for detailed information about the TAS5715 capabilities, review the data sheet available on TI.com

Características clave

  • Number of Channels
    2
  • Output Power
    25 W
  • Amplifier Type
    Class-D

Hemos actualizado nuestra política de privacidad. Por favor tome un momento para revisar estos cambios. Al hacer clic en Acepto, usted está de acuerdo con la Politica de Privacidad de Arrow Electronics y sus condiciones de uso.

Nuestro sitio Web coloca cookies en su dispositivo para mejorar su experiencia y nuestro sitio. Lea más sobre las cookies que utilizamos y cómo desactivarlas aquió. Es posible que se utilicen las cookies y tecnologías de seguimiento con fines de marketing.
Al hacer clic en "Aceptar", usted está consintiendo la colocación de cookies en su dispositivo y el uso de tecnologías de seguimiento. Haga clic en "Leer más" a continuación para obtener más información e instrucciones sobre cómo desactivar las cookies y tecnologías de seguimiento. Si bien la aceptación de cookies y tecnologías de seguimiento es voluntaria, la desactivación de estos puede resultar en que el sitio web no funcione correctamente, y es posible que ciertos anuncios sean menos relevantes para usted.
Respetamos su privacidad. Lea nuestra política de privacidad aquió