PRD1153, Evaluation Board for ADP1043A Full Bridge Converter @ 12V/25A Out voltage from a 38 to 72VDC input
Diseño de referencia usando la pieza ADP1043A de Analog Devices
Para productos finales
- Network Interface Device
- Servers
- Storage Area Network
- Telecom Infrastructure
Descripción
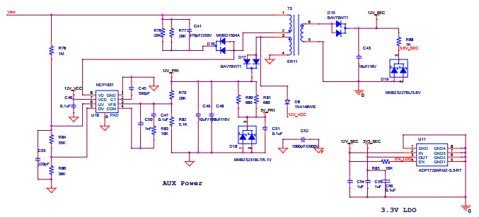
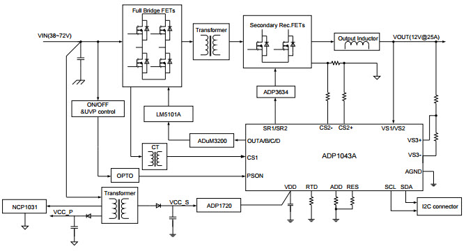
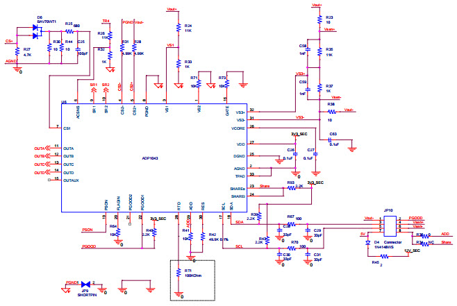
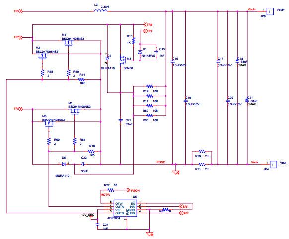
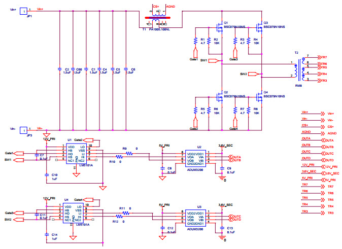
- PRD1153, Evaluation Board uses ADP1043A to be quickly assessed in a switching power supply application. The evaluation board allows all the input and output functions of the ADP1043A to be exercised without the need for external components. The software allows control and monitoring of the ADP1043A internal registers. The board is set up for the ADP1043A to act as an isolated switching power supply, outputting a 12V/25A DC voltage from a 38 to 72VDC input
Características clave
-
Conversion TypeDC to DC
-
Input Voltage38 to 60 V
-
Output Voltage12 V
-
Output Current25 A
-
Efficiency95 %
-
TopologyFull-Bridge
Piezas destacadas (38)
| Número de pieza | Fabricante | Tipo | Descripción | |||
|---|---|---|---|---|---|---|
|
|
LM5101ASDX-1/NOPB | Texas Instruments | Gate and Power Drivers | Driver 3A 2-OUT High Side/Low Side Half Brdg Non-Inv 8-Pin WSON EP T/R | AÑADIR AL CARRITO | |
|
|
LM5101ASD-1/NOPB | Texas Instruments | Gate and Power Drivers | Driver 3A 2-OUT High Side/Low Side Half Brdg Non-Inv 8-Pin WSON EP T/R | AÑADIR AL CARRITO | |
|
|
ADUM3200WBRZ | Analog Devices | Digital Isolators | Digital Isolator CMOS 2-CH 10Mbps Automotive AEC-Q100 8-Pin SOIC N Tube | AÑADIR AL CARRITO | |
|
|
ZR431F01TA | Diodes Incorporated | Voltage References | V-Ref Adjustable 2.5V to 20V 100mA 3-Pin SOT-23 T/R | AÑADIR AL CARRITO | |
|
|
ADUM3200BRZ | Analog Devices | Digital Isolators | Digital Isolator CMOS 2-CH 10Mbps 8-Pin SOIC N Tube | AÑADIR AL CARRITO | |
|
|
ADUM3200WBRZ-RL7 | Analog Devices | Digital Isolators | Digital Isolator CMOS 2-CH 10Mbps Automotive AEC-Q100 8-Pin SOIC N T/R | AÑADIR AL CARRITO | |
|
|
LM5101AMX/NOPB | Texas Instruments | Gate and Power Drivers | Driver 3A 2-OUT High Side/Low Side Half Brdg Non-Inv 8-Pin SOIC T/R | AÑADIR AL CARRITO | |
|
|
LM5101AMRX/NOPB | Texas Instruments | Gate and Power Drivers | Driver 3A 2-OUT High Side/Low Side Half Brdg Non-Inv 8-Pin HSOIC EP T/R | AÑADIR AL CARRITO | |
|
|
LM5101AMR/NOPB | Texas Instruments | Gate and Power Drivers | Driver 3A 2-OUT High Side/Low Side Half Brdg Non-Inv 8-Pin HSOIC EP Tube | AÑADIR AL CARRITO | |
|
|
LM5101AM/NOPB | Texas Instruments | Gate and Power Drivers | Driver 3A 2-OUT High Side/Low Side Half Brdg Non-Inv 8-Pin SOIC Tube | AÑADIR AL CARRITO | |
|
|
ADUM3200ARZ-RL7 | Analog Devices | Digital Isolators | Digital Isolator CMOS 2-CH 1Mbps 8-Pin SOIC N T/R | AÑADIR AL CARRITO | |
|
|
ZR431F01TC | Diodes Incorporated | Voltage References | V-Ref Adjustable 2.5V to 20V 100mA 3-Pin SOT-23 T/R | AÑADIR AL CARRITO | |