PMP8920, High efficiency two-stage universal input power supply using transition mode PFC and LLC resonant converter
Diseño de referencia usando la pieza UCC28051D de Texas Instruments
Documentos asociados
Para productos finales
- Communications and Telecom
Descripción
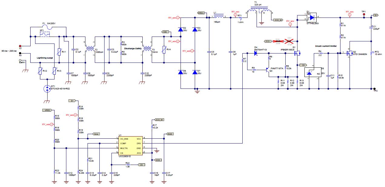
- PMP8920, High efficiency two-stage universal input power supply using transition mode PFC and LLC resonant converter. Low EMI, high efficiency, high power factor and reliable power supply are main focus of the PMP8920 design for telecom applications. Transient mode power factor correction (PFC) with UCC28051 and LLC series resonant converter (SRC) with UCC25600 are applied in PMP8911. In addition, synchronous rectifier (SR) IC UCC24610 is applied to LLC output rectifier stage. Low EMI is expected with zero voltage switching on TM-PFC and LLC-SRC switches. An overall 91% efficiency is achieved at 100W full load. In addition, several protections are embedded into this design which includes input under-voltage protection, input over-voltage protection, output over-voltage protection, and output hic-cup over-power protection
Características clave
-
Conversion TypeAC to DC
-
Input Voltage85 to 265 (AC) V
-
Output Voltage12 V
-
Output Current9 A
-
Output Power108 W
-
Efficiency91 %
-
TopologyHalf Bridge- LLC|PFC- Boost|Flyback- Quasi Resonant
Piezas destacadas (25)
| Número de pieza | Fabricante | Tipo | Descripción | |||
|---|---|---|---|---|---|---|
|
|
LM431ACM3/NOPB | Texas Instruments | Voltage References | V-Ref Adjustable 2.495V to 37V 100mA 3-Pin SOT-23 T/R | AÑADIR AL CARRITO | |
|
|
LM431ACM3/NOPB | Texas Instruments | Voltage References | V-Ref Adjustable 2.495V to 37V 100mA 3-Pin SOT-23 T/R | AÑADIR AL CARRITO | |
|
|
UCC2889D | Texas Instruments | AC to DC Switching Converters | AC to DC Switching Converter Flyback 8.8V 100kHz Tube 8-Pin SOIC | AÑADIR AL CARRITO | |
|
|
TPS71550DCKR | Texas Instruments | Linear Regulators | LDO Regulator Pos 5V 0.05A 5-Pin SC-70 T/R | AÑADIR AL CARRITO | |
|
|
UCC25600DRG4 | Texas Instruments | PWM and Resonant Controllers | Resonant Controller 400kHz 8-Pin SOIC T/R | AÑADIR AL CARRITO | |
|
|
UCC24610DRBR | Texas Instruments | Gate and Power Drivers | Driver 3A 1-OUT Half Brdg 8-Pin VSON EP T/R | AÑADIR AL CARRITO | |
|
|
LM2901MX/NOPB | Texas Instruments | Linear Comparators | Comparator Quad R-R O/P ±18V/36V 14-Pin SOIC T/R | AÑADIR AL CARRITO | |
|
|
TPS71550DCKRG4 | Texas Instruments | Linear Regulators | LDO Regulator Pos 5V 0.05A 5-Pin SC-70 T/R | AÑADIR AL CARRITO | |
|
|
LM431ACM3X/NOPB | Texas Instruments | Voltage References | V-Ref Adjustable 2.495V to 37V 100mA 3-Pin SOT-23 T/R | AÑADIR AL CARRITO | |
|
|
UCC24610DRBT | Texas Instruments | Gate and Power Drivers | Driver 3A 1-OUT Half Brdg 8-Pin VSON EP T/R | AÑADIR AL CARRITO | |
|
|
UCC24610DR | Texas Instruments | Gate and Power Drivers | Driver 3A 1-OUT Half Brdg 8-Pin SOIC T/R | AÑADIR AL CARRITO | |
|
|
UCC25600DR | Texas Instruments | PWM and Resonant Controllers | Resonant Controller 400kHz 8-Pin SOIC T/R | AÑADIR AL CARRITO | |