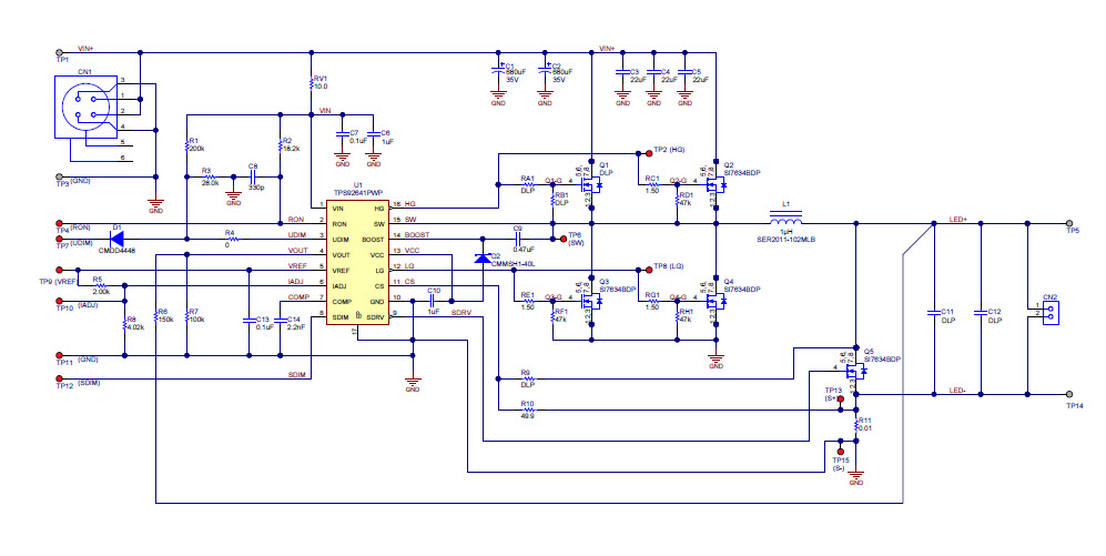
PMP8016, Single LED with High Current 20A Application using TPS92641

Diseño de referencia usando la pieza TPS92641PWP de Texas Instruments

Fabricante

Texas Instruments
  • Categoría de aplicaciones
    Iluminación
  • Tipo de producto
    Controlador de atenuación de LED

Para productos finales

  • LED Lighting

Descripción

  • PMP8016, the main purpose of this reference design is to demonstrate a high performance, high current and easy to use, synchronous buck LED driver based on TPS92641. This LED driver is designed for application with using high power single LED within 20A. The operating conditions and performance of the reference design

Características clave

  • Input Voltage
    12 to 20 V
  • Output Voltage
    2.6 to 4.9 V
  • Output Current
    20 A
  • Number of Derived Elements
    1

Hemos actualizado nuestra política de privacidad. Por favor tome un momento para revisar estos cambios. Al hacer clic en Acepto, usted está de acuerdo con la Politica de Privacidad de Arrow Electronics y sus condiciones de uso.

Nuestro sitio Web coloca cookies en su dispositivo para mejorar su experiencia y nuestro sitio. Lea más sobre las cookies que utilizamos y cómo desactivarlas aquió. Es posible que se utilicen las cookies y tecnologías de seguimiento con fines de marketing.
Al hacer clic en "Aceptar", usted está consintiendo la colocación de cookies en su dispositivo y el uso de tecnologías de seguimiento. Haga clic en "Leer más" a continuación para obtener más información e instrucciones sobre cómo desactivar las cookies y tecnologías de seguimiento. Si bien la aceptación de cookies y tecnologías de seguimiento es voluntaria, la desactivación de estos puede resultar en que el sitio web no funcione correctamente, y es posible que ciertos anuncios sean menos relevantes para usted.
Respetamos su privacidad. Lea nuestra política de privacidad aquió