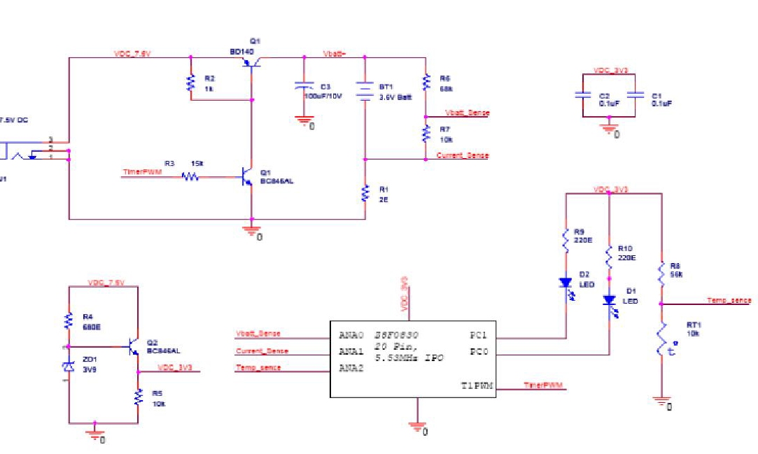
Nickel-Metal Hydride Battery Charger for Portable

Diseño de referencia usando la pieza Z8F0830 de Littelfuse

Fabricante

Littelfuse
  • Categoría de aplicaciones
    Administración de la batería
  • Tipo de producto
    Cargador de baterías

Para productos finales

  • Portable

Descripción

  • Low Cost Z8 Encore Interface Based NiMH Battery Charger

Características clave

  • Battery Type
    Nickel-Metal Hydride
  • Input Voltage
    7.5 V

Hemos actualizado nuestra política de privacidad. Por favor tome un momento para revisar estos cambios. Al hacer clic en Acepto, usted está de acuerdo con la Politica de Privacidad de Arrow Electronics y sus condiciones de uso.

Nuestro sitio Web coloca cookies en su dispositivo para mejorar su experiencia y nuestro sitio. Lea más sobre las cookies que utilizamos y cómo desactivarlas aquió. Es posible que se utilicen las cookies y tecnologías de seguimiento con fines de marketing.
Al hacer clic en "Aceptar", usted está consintiendo la colocación de cookies en su dispositivo y el uso de tecnologías de seguimiento. Haga clic en "Leer más" a continuación para obtener más información e instrucciones sobre cómo desactivar las cookies y tecnologías de seguimiento. Si bien la aceptación de cookies y tecnologías de seguimiento es voluntaria, la desactivación de estos puede resultar en que el sitio web no funcione correctamente, y es posible que ciertos anuncios sean menos relevantes para usted.
Respetamos su privacidad. Lea nuestra política de privacidad aquió