LTC3731CUH Demo Board, 3-Phase High Efficiency DC/DC Converter, Vin = 5V to 14V, Vout = 1.5V/60A
Diseño de referencia usando la pieza LTC3731CUH de Analog Devices
Documentos asociados
Para productos finales
- Desktops and Servers
- Laptop
- Notebook
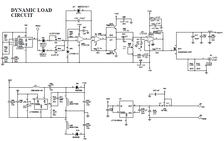
Descripción
- Demonstration circuit DC558A is a triple phase single output synchronous buck converter featuring the LTC3731CG. and other high output current DC/DC converters. The output voltage can be configured for either 2.5V or 1.8V and the maximum load current is 60A. The input voltage range of DC438 is 9V to 14V
Características clave
-
Conversion TypeDC to DC
-
Input Voltage5 to 14 V
-
Output Voltage1.5 V
-
Output Current60 A
-
Efficiency82.4 %
-
TopologyBuck
Piezas destacadas (28)
| Número de pieza | Fabricante | Tipo | Descripción | |||
|---|---|---|---|---|---|---|
|
|
TLC555CDR | Texas Instruments | Timers | Standard Timer Single 0°C 70°C 8-Pin SOIC T/R | AÑADIR AL CARRITO | |
|
|
LT1361CS8#PBF | Analog Devices | Operational Amplifiers - Op Amps | Op Amp Dual High Speed Amplifier ±18V 8-Pin SOIC N Tube | AÑADIR AL CARRITO | |
|
|
LT1930ES5#TRM | Analog Devices | DC to DC Converter and Switching Regulator Chip | Conv DC-DC 2.45V to 16V Step Up Single-Out 1.255V to 34V 5-Pin TSOT-23 T/R | AÑADIR AL CARRITO | |
|
|
LT1361CS8 | Analog Devices | Operational Amplifiers - Op Amps | Op Amp Dual High Speed Amplifier ±18V 8-Pin SOIC N | AÑADIR AL CARRITO | |
|
|
LT1930ES5 | Analog Devices | DC to DC Converter and Switching Regulator Chip | Conv DC-DC 2.45V to 16V Step Up Single-Out 1.255V to 34V 5-Pin TSOT-23 | AÑADIR AL CARRITO | |
|
|
LT1930ES5#TR | Analog Devices | DC to DC Converter and Switching Regulator Chip | Conv DC-DC 2.45V to 16V Step Up Single-Out 1.255V to 34V 5-Pin TSOT-23 T/R | AÑADIR AL CARRITO | |
|
|
LT1930ES5#TRPBF | Analog Devices | DC to DC Converter and Switching Regulator Chip | Conv DC-DC 2.45V to 16V Step Up Single-Out 1.255V to 34V 5-Pin TSOT-23 T/R | AÑADIR AL CARRITO | |
|
|
LT1930ES5#PBF | Analog Devices | DC to DC Converter and Switching Regulator Chip | Conv DC-DC 2.45V to 16V Step Up Single-Out 1.255V to 34V 5-Pin TSOT-23 T/R | AÑADIR AL CARRITO | |
|
|
LT1930ES5#TRMPBF (CUT REEL) | Analog Devices | DC to DC Converter and Switching Regulator Chip | Conv DC-DC 2.45V to 16V Step Up Single-Out 1.255V to 34V 5-Pin TSOT-23 T/R | AÑADIR AL CARRITO | |
|
|
LT1761ES5-5#TR (CUT T&R) | Analog Devices | Linear Regulators | LDO Regulator Pos 5V 0.1A 5-Pin TSOT-23 T/R | AÑADIR AL CARRITO | |
|
|
LT1210CR#TR | Analog Devices | Operational Amplifiers - Op Amps | Op Amp Single Low Noise Amplifier ±15V 8-Pin(7+Tab) DDPAK T/R | AÑADIR AL CARRITO | |
|
|
LT1210CR#PBF | Analog Devices | Operational Amplifiers - Op Amps | Op Amp Single High Voltage Amplifier ±15V 8-Pin(7+Tab) DDPAK Tube | AÑADIR AL CARRITO | |