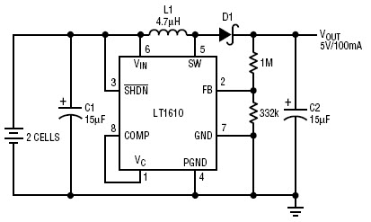
LT1610, 2 cell to 5V converter delivers 100mA at 2V input
Diseño de referencia usando la pieza LT1610 de Analog Devices
Para productos finales
- Cellular Phone
- Pager
- Portable Computers
Descripción
- Circuit generates 5V at a load of up to 100mA from a 2-cell input. By simply changing the feedback resistor values, the LT1610 can generate 5V
Características clave
-
Conversion TypeDC to DC
-
Output Voltage5 V
-
Output Current0.1 A
-
Efficiency83 %
-
TopologyBoost
Piezas destacadas (8)
| Número de pieza | Fabricante | Tipo | Descripción | |||
|---|---|---|---|---|---|---|
|
|
LT1610CS8 | Analog Devices | DC to DC Converter and Switching Regulator Chip | Conv DC-DC 1V to 8V Step Up Single-Out 1.23V to 30V 0.9A 8-Pin SOIC N | AÑADIR AL CARRITO | |
|
|
LT1610IS8#TR | Analog Devices | DC to DC Converter and Switching Regulator Chip | Conv DC-DC 1V to 8V Step Up Single-Out 1.23V to 30V 0.9A 8-Pin SOIC N T/R | AÑADIR AL CARRITO | |
|
|
LT1610CMS8 | Analog Devices | DC to DC Converter and Switching Regulator Chip | Conv DC-DC 1V to 8V Step Up Single-Out 1.23V to 30V 0.9A 8-Pin MSOP | AÑADIR AL CARRITO | |
|
|
LT1610CS8#TRPBF | Analog Devices | DC to DC Converter and Switching Regulator Chip | Conv DC-DC 1V to 8V Step Up Single-Out 1.23V to 30V 0.9A 8-Pin SOIC N T/R | AÑADIR AL CARRITO | |
|
|
LT1610IS8#TRPBF | Analog Devices | DC to DC Converter and Switching Regulator Chip | Conv DC-DC 0.9V to 8V Step Up Single-Out 1.23V to 30V 0.9A 8-Pin SOIC N T/R | AÑADIR AL CARRITO | |
|
|
LT1610IS8 | Analog Devices | DC to DC Converter and Switching Regulator Chip | Conv DC-DC 1V to 8V Step Up Single-Out 1.23V to 30V 0.9A 8-Pin SOIC N | AÑADIR AL CARRITO | |
|
|
LT1610CS8#PBF | Analog Devices | DC to DC Converter and Switching Regulator Chip | Conv DC-DC 1V to 8V Step Up Single-Out 1.23V to 30V 0.9A 8-Pin SOIC N Tube | AÑADIR AL CARRITO | |
|
|
LT1610CMS8#TRPBF | Analog Devices | DC to DC Converter and Switching Regulator Chip | Conv DC-DC 0.9V to 8V Step Up Single-Out 1.23V to 30V 0.9A 8-Pin MSOP T/R | AÑADIR AL CARRITO | |