KITPF0200EPEVBE, Evaluation Board Featuring the MMPF0200 12-Channel Configurable PMIC
Diseño de referencia usando la pieza MMPF0200 de NXP Semiconductors
Para productos finales
- Power Supplies
Descripción
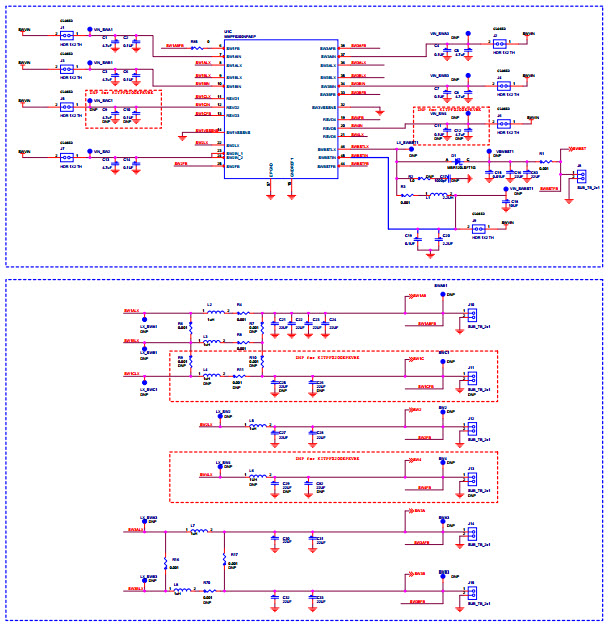
- KITPF0200EPEVBE, Evaluation Board Featuring the MMPF0200 PMIC for the i.MX family of application processors. It provides access to all output voltage rails as well as control and signal pins through terminal block connectors for an easier out-of-the-box evaluation experience. A single terminal block connector for the input power supply allows the user to supply the board with an external DC power supply to fully evaluate the performance of the device. The KITPF0200EPEVBE comes with a non-programmed version of the MMPF0200 PMIC and it is configured to power up from the default power-up sequence
Características clave
-
Conversion TypeDC to DC
-
Input Voltage3.1 to 4.5 V
Piezas destacadas (18)
| Número de pieza | Fabricante | Tipo | Descripción | |||
|---|---|---|---|---|---|---|
|
|
MMPF0200NPAZES | NXP Semiconductors | PMIC Solutions | Power Management IC 2.8V to 4.5V Automotive 56-Pin HVQFN EP Tray | AÑADIR AL CARRITO | |
|
|
MMPF0200NPAEPR2 | NXP Semiconductors | PMIC Solutions | Power Management IC 2.8V to 4.5V Medical 56-Pin HVQFN EP T/R | AÑADIR AL CARRITO | |
|
|
MMPF0200NPAEP | NXP Semiconductors | PMIC Solutions | Power Management IC 2.8V to 4.5V Medical 56-Pin HVQFN EP Tray | AÑADIR AL CARRITO | |
|
|
MMPF0200F0AEPR2 | NXP Semiconductors | PMIC Solutions | Power Management IC 2.8V to 4.5V Medical 56-Pin QFN EP T/R | AÑADIR AL CARRITO | |
|
|
MMPF0200F4AEP | NXP Semiconductors | PMIC Solutions | Power Management IC 2.8V to 4.5V Medical 56-Pin QFN EP Tray | AÑADIR AL CARRITO | |
|
|
MMPF0200F3AEPR2 | NXP Semiconductors | PMIC Solutions | Power Management IC 2.8V to 4.5V Medical 56-Pin QFN EP T/R | AÑADIR AL CARRITO | |
|
|
MMPF0200F0AEP | NXP Semiconductors | PMIC Solutions | Power Management IC 2.8V to 4.5V Medical 56-Pin QFN EP Tray | AÑADIR AL CARRITO | |
|
|
MMPF0200F3AEP | NXP Semiconductors | PMIC Solutions | Power Management IC 2.8V to 4.5V Medical 56-Pin QFN EP Tray | AÑADIR AL CARRITO | |
|
|
MMPF0200F6AEPR2 | NXP Semiconductors | PMIC Solutions | Power Management IC 2.8V to 4.5V 56-Pin QFN EP T/R | AÑADIR AL CARRITO | |
|
|
MMPF0200NPAZESR2 | NXP Semiconductors | PMIC Solutions | Power Management IC 2.8V to 4.5V Automotive AEC-Q100 56-Pin QFN EP T/R | AÑADIR AL CARRITO | |
|
|
MMPF0200F4ANES | NXP Semiconductors | PMIC Solutions | Power Management IC 2.8V to 4.5V Medical 56-Pin QFN EP Tray | AÑADIR AL CARRITO | |
|
|
MMPF0200F4AEPR2 | NXP Semiconductors | PMIC Solutions | Power Management IC 2.8V to 4.5V Medical 56-Pin QFN EP T/R | AÑADIR AL CARRITO | |