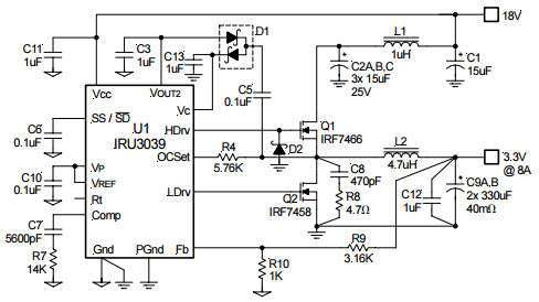
IRU3039PBF, Demo-Board Application of the IRU3039PBF Synchronous PWM Controller With Over Current Protection at 18V with 3.3V @ 8A

Diseño de referencia usando la pieza IRU3039PBF de Infineon Technologies AG

Fabricante

Infineon Technologies AG
  • Categoría de aplicaciones
    Suministros de energía
  • Tipo de producto
    Suministros de energía una sola salida de CC a CC

Para productos finales

  • Power Supplies

Descripción

  • IRU3039PBF, Demo-Board Application of the IRU3039PBF Synchronous PWM Controller With Over Current Protection at 18V with 3.3V @ 8A

Características clave

  • Conversion Type
    DC to DC
  • Input Voltage
    18 V
  • Output Voltage
    3.3 V
  • Output Current
    8 A

Hemos actualizado nuestra política de privacidad. Por favor tome un momento para revisar estos cambios. Al hacer clic en Acepto, usted está de acuerdo con la Politica de Privacidad de Arrow Electronics y sus condiciones de uso.

Nuestro sitio Web coloca cookies en su dispositivo para mejorar su experiencia y nuestro sitio. Lea más sobre las cookies que utilizamos y cómo desactivarlas aquió. Es posible que se utilicen las cookies y tecnologías de seguimiento con fines de marketing.
Al hacer clic en "Aceptar", usted está consintiendo la colocación de cookies en su dispositivo y el uso de tecnologías de seguimiento. Haga clic en "Leer más" a continuación para obtener más información e instrucciones sobre cómo desactivar las cookies y tecnologías de seguimiento. Si bien la aceptación de cookies y tecnologías de seguimiento es voluntaria, la desactivación de estos puede resultar en que el sitio web no funcione correctamente, y es posible que ciertos anuncios sean menos relevantes para usted.
Respetamos su privacidad. Lea nuestra política de privacidad aquió