EVAL-AD5110SDZ, Evaluation Board for the AD5110 single-channel, 128-position, nonvolatile memory digital potentiometer
Diseño de referencia usando la pieza AD5110 de Analog Devices
Documentos asociados
- ADP3303AR-3.3 Multisim SPICE
- adp3303ar-2.7 CAD symbol
- AD8652ARMZ-R2 CAD/Foot Print
- AD8652ARMZ-REEL CAD/Foot Print
- AD8652ARZ CAD/Foot Print
- AD8652ARZ-REEL7 CAD/Foot Print
- AD5110BCPZ10-1-RL7 CAD/Foot Print
- adp3303ar-5 CAD symbol
- AD8652ARMZ CAD/Foot Print
- ad8652arz-reel CAD symbol
- ADA4860-1YRJZ-R2 Multisim SPICE
- adp3303ar-3.2 CAD symbol
- ad8652armz-reel CAD symbol
- ad8652arz CAD symbol
- ad8652arz-reel7 CAD symbol
- ADP3303AR-2.7 CAD/Foot Print
- ADP3303AR-2.7 Multisim SPICE
- adp3303ar-3 CAD symbol
- adp3303ar-3.3 CAD symbol
- ADP3303AR-5 Multisim SPICE
- ad8652armz-r2 CAD symbol
- AD8652ARZ-REEL CAD/Foot Print
- ADA4860-1YRJZ-R2 CAD/Foot Print
- ADP3303AR-3.2 Multisim SPICE
Para productos finales
- Digital Calibration
- Instrumentation and Measurement
Descripción
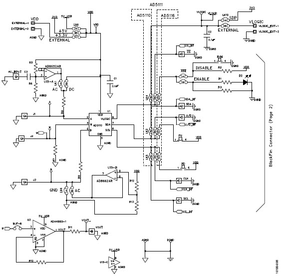
- EVAL-AD5110SDZ, Evaluation Board for the AD5110 single-channel, 128-position, nonvolatile memory digital potentiometer. The AD5110 supports single-supply 2.3 V to 5.5 V operation, making the device suited for battery-powered applications and many other applications, offering guaranteed low resistor
Piezas destacadas (42)
| Número de pieza | Fabricante | Tipo | Descripción | |||
|---|---|---|---|---|---|---|
|
|
24LC64-I/SNG | Microchip Technology | EEPROM | EEPROM Serial-I2C 64K-bit 8K x 8 3.3V/5V 8-Pin SOIC N Tube | AÑADIR AL CARRITO | |
|
|
24LC64T-I/SNG | Microchip Technology | EEPROM | EEPROM Serial-I2C 64K-bit 8K x 8 3.3V/5V 8-Pin SOIC N T/R | AÑADIR AL CARRITO | |
|
|
24LC64-I/ST | Microchip Technology | EEPROM | EEPROM Serial-I2C 64K-bit 8K x 8 3.3V/5V 8-Pin TSSOP Tube | AÑADIR AL CARRITO | |
|
|
24LC64T-I/MNY | Microchip Technology | EEPROM | EEPROM Serial-I2C 64K-bit 8K x 8 3.3V/5V 8-Pin TDFN EP T/R | AÑADIR AL CARRITO | |
|
|
ADP3303AR-2.7-REEL | Analog Devices | Linear Regulators | LDO Regulator Pos 2.7V 0.2A 8-Pin SOIC N T/R | AÑADIR AL CARRITO | |
|
|
AD8652ARZ-REEL | Analog Devices | Operational Amplifiers - Op Amps | Op Amp Dual Low Noise Amplifier R-R I/O 5.5V 8-Pin SOIC N T/R | AÑADIR AL CARRITO | |
|
|
24LC64-E/SM | Microchip Technology | EEPROM | EEPROM Serial-I2C 64K-bit 8K x 8 3.3V/5V 8-Pin SOIJ Tube Automotive AEC-Q100 | AÑADIR AL CARRITO | |
|
|
24LC64-E/SN16KVAO | Microchip Technology | EEPROM | EEPROM Serial-I2C 64K-bit 8K x 8 3.3V/5V 8-Pin SOIC N Tube Automotive AEC-Q100 | AÑADIR AL CARRITO | |
|
|
24LC64-I/STG | Microchip Technology | EEPROM | EEPROM Serial-I2C 64K-bit 8K x 8 3.3V/5V 8-Pin TSSOP Tube | AÑADIR AL CARRITO | |
|
|
24LC64-E/P | Microchip Technology | EEPROM | EEPROM Serial-I2C 64K-bit 8K x 8 3.3V/5V 8-Pin PDIP Tube Automotive AEC-Q100 | AÑADIR AL CARRITO | |
|
|
24LC64T-E/SM | Microchip Technology | EEPROM | EEPROM Serial-I2C 64K-bit 8K x 8 3.3V/5V 8-Pin SOIJ T/R Automotive AEC-Q100 | AÑADIR AL CARRITO | |
|
|
24LC64T-E/MNY | Microchip Technology | EEPROM | EEPROM Serial-I2C 64K-bit 8K x 8 3.3V/5V 8-Pin TDFN EP T/R Automotive AEC-Q100 | AÑADIR AL CARRITO | |