Filtros
| Descripción | Publicado por | Para la aplicación | Para productos finales | |||
|---|---|---|---|---|---|---|
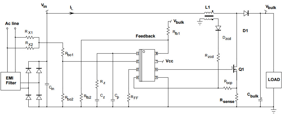
NCP1611_Typical ApplicationTypical Application for NCP1611 Enhanced, High-Efficiency Power Factor Controller |
onsemi | Power Supplies | Desktop PC Power Supply, Power Supply Adaptor, Dimmable LED Lighting, LCD TV Power Supply, Off-Line Power Supplies | |||
PMP10375.2PMP10375.2, 335W Single Stage LLC-SRC Converter Reference Design |
Texas Instruments | Power Supplies | Power Supplies, Audio, LCD TV, Electronic Ballast, ATX Power Supply, Plasma TV, Power Supply Adaptor | |||
PMP9727.1PMP9727.1, 120VAC Input, 48V/12V 32W Flyback Reference Design |
Texas Instruments | Power Supplies | Smart Phone, Consumer Electronics, White Goods, Tablet, Power Supply Adaptor, Smart Cameras | |||
PMP9727.2PMP9727.2, 120VAC Input, 48V/12V 32W Flyback Reference Design |
Texas Instruments | Power Supplies | Smart Phone, Consumer Electronics, White Goods, Tablet, Power Supply Adaptor, Smart Cameras | |||
PMP10121PMP10121, Offline AC/DC 77W Quasi-Resonant Flyback Converter Reference Design |
Texas Instruments | Power Supplies | Power Supplies, Battery Charger, Power Supply Adaptor | |||
PMP10375.1PMP10375.1, 335W Single Stage LLC-SRC Converter Reference Design |
Texas Instruments | Power Supplies | Power Supplies, Audio, LCD TV, Electronic Ballast, ATX Power Supply, Plasma TV, Power Supply Adaptor | |||
DC1272ADC1272A, Demo Board Using for LT3693EMSE, 6.3V = VIN = 36V, Vout = 5V @ 3.5A |
Analog Devices | Power Supplies | Portable, Industrial, Car Battery, Power Supply Adaptor | |||
DC1575BDC1575B, Demo Board for the LTC4362-2 Monolithic Overvoltage/Overcurrent Protector |
Analog Devices | Circuit Protection | Portable, Car Battery, USB Port, Power Supply Adaptor | |||
RD-507RD-507, Reference Design Using FSQ211 Power Switch for Power applications |
onsemi | Power Supplies | Power Supply Adaptor | |||
RD-505RD-505, Reference Design Using FSQ0365RN Power Switch for Power applications |
onsemi | Power Supplies | Power Supply Adaptor | |||
UCC24636EVMUCC24636EVM, Evaluation Module Using UCC24636 Synchronous Rectifier |
Texas Instruments | Power Supplies | Smart Phone, Desktop PC, Consumer Electronics, White Goods, Tablet, Power Supply Adaptor, Smart Cameras | |||
PMP9739PMP9739, 250W Single Stage LLC-SRC Converter Reference Design |
Texas Instruments | Power Supplies | Power Supplies, Audio, LCD TV, Lighting, Plasma TV, Power Supply Adaptor | |||
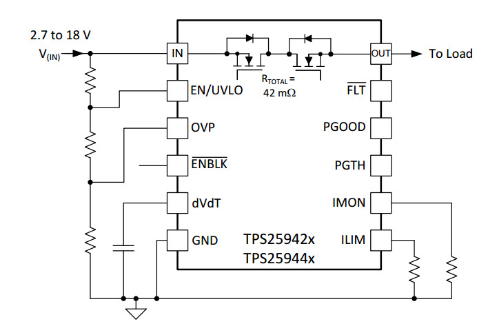
TPS25942A_Typical Application |
Texas Instruments | Circuit Protection | Notebook, Power Supplies, RAID Data Storage System, Tablet, USB Power Management, Fan Controller, Power Supply Adaptor, Solid State Drive (SSD) | |||
TPS25944L_Typical Application |
Texas Instruments | Circuit Protection | Notebook, Power Supplies, RAID Data Storage System, Tablet, USB Power Management, Fan Controller, Power Supply Adaptor, Solid State Drive (SSD) | |||
TPS25944A_Typical Application |
Texas Instruments | Circuit Protection | Notebook, Power Supplies, RAID Data Storage System, Tablet, USB Power Management, Fan Controller, Power Supply Adaptor, Solid State Drive (SSD) | |||
TPS25942L_Typical Application |
Texas Instruments | Circuit Protection | Notebook, Power Supplies, RAID Data Storage System, Tablet, USB Power Management, Fan Controller, Power Supply Adaptor, Solid State Drive (SSD) | |||
PMP11185PMP11185, 5 - 265VAC Input, 5V/2A PSR Flyback Reference Design |
Texas Instruments | Power Supplies | Power Supplies, Consumer Electronics, White Goods, Power Supply Adaptor | |||