Filtros
| Descripción | Publicado por | Para la aplicación | Para productos finales | |||
|---|---|---|---|---|---|---|
ADP1823_Typical Application |
Analog Devices | Power Supplies | Set-Top Box, Medical Imaging, Base Station Power Supply, DDR Termination, Printers, Telecommunication & Networking | |||
ADP1823_Typical Application |
Analog Devices | Power Supplies | Set-Top Box, Medical Imaging, Base Station Power Supply, DDR Termination, Printers, Telecommunication & Networking | |||
MIC28513_Typical ApplicationTypical Application for MIC28513 45V, 4A Synchronous Buck Regulator |
Microchip Technology | Power Supplies | Distributed Power System, Industrial Power Supply, Base Station Power Supply, Wall Transformer | |||
MIC28511_Typical ApplicationTypical Application for MIC28511 60V/3A Synchronous Buck Regulator |
Microchip Technology | Power Supplies | Distributed Power System, Industrial Power Supply, Base Station Power Supply, Wall Transformer | |||
MIC28512_Typical ApplicationTypical Application for MIC28512 70V, 2A Synchronous Buck Regulator |
Microchip Technology | Power Supplies | Distributed Power System, Industrial Power Supply, Base Station Power Supply, Wall Transformer | |||
PC-0012Photocouplers for High-Capacity Power Supply/Power Supply at Base Station |
Toshiba | Isolation | Base Station Power Supply, High-Capacity Power Supply | |||
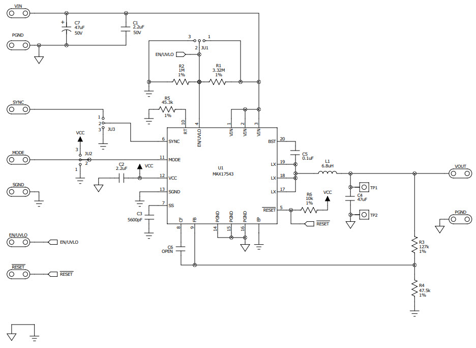
MAX17572EVKITB# |
Analog Devices | Power Supplies | Industrial Power Supply, Point-of-Load Applications, Base Station Power Supply, Wall Transformer, Single Board Computers, Point-of-Load Regulations | |||
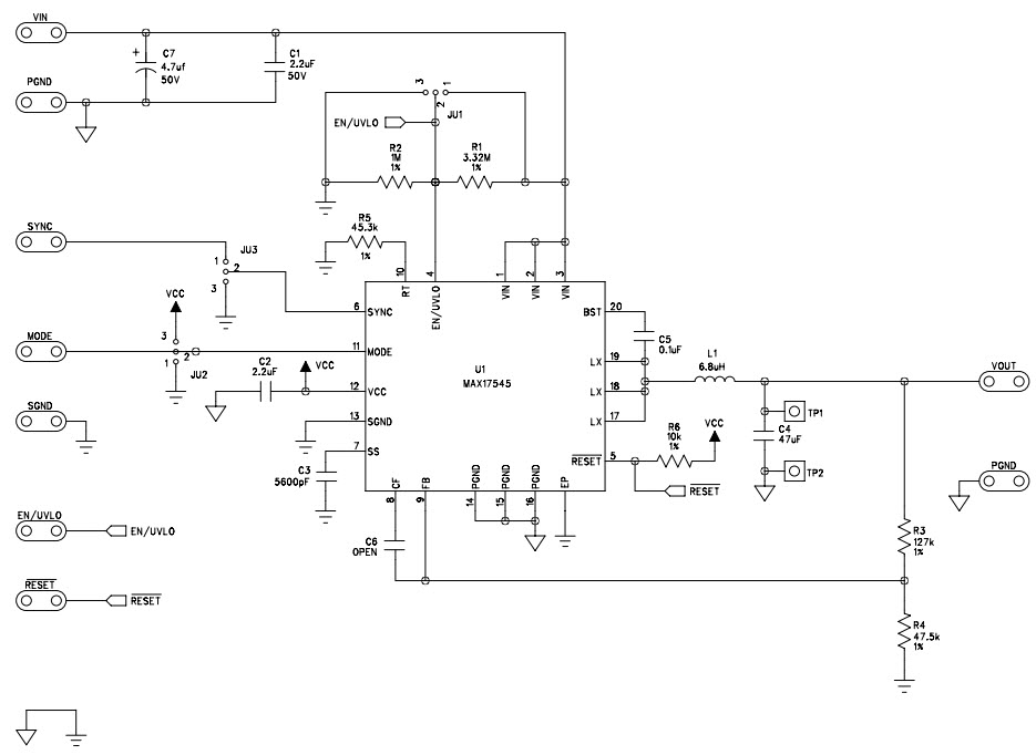
MAX17574EVKITA# |
Analog Devices | Power Supplies | Industrial Power Supply, Point-of-Load Applications, Base Station Power Supply, Wall Transformer, Single Board Computers, Point-of-Load Regulations | |||
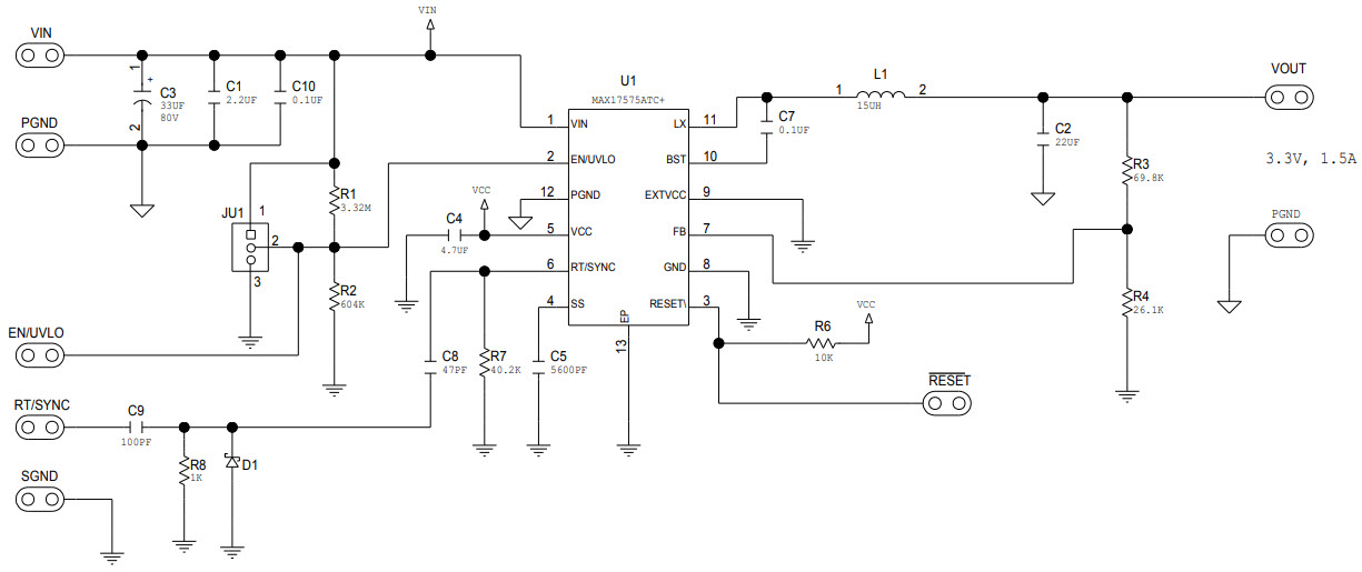
MAX17575EVKITB# |
Analog Devices | Power Supplies | Industrial Power Supply, Point-of-Load Applications, Base Station Power Supply, Wall Transformer, Single Board Computers, Point-of-Load Regulations | |||
MAX17633BEVKIT# |
Analog Devices | Power Supplies | Industrial Power Supply, Point-of-Load Applications, Base Station Power Supply, Wall Transformer, Single Board Computers, Point-of-Load Regulations | |||
MAX17633CEVKIT# |
Analog Devices | Power Supplies | Industrial Power Supply, Point-of-Load Applications, Base Station Power Supply, Wall Transformer, Single Board Computers, Point-of-Load Regulations | |||
MAX17632AEVKIT# |
Analog Devices | Power Supplies | Industrial Power Supply, Point-of-Load Applications, Base Station Power Supply, Wall Transformer, Single Board Computers, Point-of-Load Regulations | |||
MAX17632BEVKIT# |
Analog Devices | Power Supplies | Industrial Power Supply, Point-of-Load Applications, Base Station Power Supply, Wall Transformer, Single Board Computers, Point-of-Load Regulations | |||
MAX17633AEVKIT# |
Analog Devices | Power Supplies | Industrial Power Supply, Point-of-Load Applications, Base Station Power Supply, Wall Transformer, Single Board Computers, Point-of-Load Regulations | |||
MAX17504EVKITA# |
Analog Devices | Power Supplies | Industrial Power Supply, Point-of-Load Applications, Base Station Power Supply, Wall Transformer, Single Board Computers, Point-of-Load Regulations | |||
MAX17506EVKITA# |
Analog Devices | Power Supplies | Industrial Power Supply, Point-of-Load Applications, Base Station Power Supply, Wall Transformer, Single Board Computers, Point-of-Load Regulations | |||
MAX17503EVKITA# |
Analog Devices | Power Supplies | Industrial Power Supply, Point-of-Load Applications, Base Station Power Supply, Wall Transformer, Single Board Computers, Point-of-Load Regulations | |||
MAX17572EVKITA# |
Analog Devices | Power Supplies | Industrial Power Supply, Point-of-Load Applications, Base Station Power Supply, Wall Transformer, Single Board Computers, Point-of-Load Regulations | |||
MAX17546EVKITA# |
Analog Devices | Power Supplies | Industrial Power Supply, Point-of-Load Applications, Base Station Power Supply, Wall Transformer, Single Board Computers, Point-of-Load Regulations | |||
MAX17546EVKITB# |
Analog Devices | Power Supplies | Industrial Power Supply, Point-of-Load Applications, Base Station Power Supply, Wall Transformer, Single Board Computers, Point-of-Load Regulations | |||