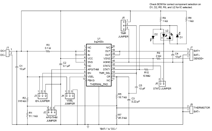
BQ24006EVM is an evaluation tool for the bq24006 linear dual-cell Li-Ion charger with integrated FET

Diseño de referencia usando la pieza bq24006PWP de Texas Instruments

Fabricante

Texas Instruments
  • Categoría de aplicaciones
    Administración de la batería
  • Tipo de producto
    Cargador de baterías

Para productos finales

  • Digital Camera
  • Internet Radio Player
  • MP3 Player
  • Personal Digital Assistant

Descripción

  • BQ24006EVM is an evaluation tool for the bq24004 6linear dual-cell Li-Ion charger with integrated FET. The EVM is a complete designed-and-tested charger circuit that allows to test all functions of the bq24006and to charge a dual-cell Li-Ion battery with up to 1.0 A of continuous charge current

Características clave

  • Battery Type
    Lithium-Ion
  • Input Voltage
    9.5 V
  • Output Voltage
    8.2|8.4 V
  • Number of Battery Cells
    2

Hemos actualizado nuestra política de privacidad. Por favor tome un momento para revisar estos cambios. Al hacer clic en Acepto, usted está de acuerdo con la Politica de Privacidad de Arrow Electronics y sus condiciones de uso.

Nuestro sitio Web coloca cookies en su dispositivo para mejorar su experiencia y nuestro sitio. Lea más sobre las cookies que utilizamos y cómo desactivarlas aquió. Es posible que se utilicen las cookies y tecnologías de seguimiento con fines de marketing.
Al hacer clic en "Aceptar", usted está consintiendo la colocación de cookies en su dispositivo y el uso de tecnologías de seguimiento. Haga clic en "Leer más" a continuación para obtener más información e instrucciones sobre cómo desactivar las cookies y tecnologías de seguimiento. Si bien la aceptación de cookies y tecnologías de seguimiento es voluntaria, la desactivación de estos puede resultar en que el sitio web no funcione correctamente, y es posible que ciertos anuncios sean menos relevantes para usted.
Respetamos su privacidad. Lea nuestra política de privacidad aquió