BQ20Z70EVM-001 is a complete evaluation system for the bq20z70/bq29330/bq29410 Li-Ion smart battery chipset
Diseño de referencia usando la pieza BQ20Z70PW de Texas Instruments
Documentos asociados
Para productos finales
- Instrumentation and Measurement
- Laptop
- Notebook
- Test Equipment
Descripción
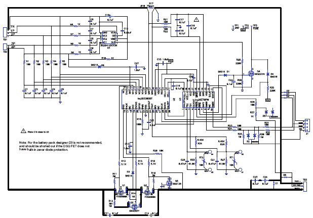
- BQ20Z70EVM-001 is a complete evaluation system for the bq20z70/bq29330/bq29410 Li-Ion smart battery chipset. The EVM includes one bq20z70/bq29330 and the independent 2nd level overvoltage protection bq29410, the circuit module with current sense resistor and thermistor, an EV2300 PC interface board for gas gauge interface, a PC serial cable (USB), and Windows-based PC software
Características clave
-
Battery TypeLithium-Ion|Lithium-Polymer
-
Input Voltage6 to 25 V
-
Output Voltage0 to 16.4 V
-
Number of Battery Cells2 to 4
Piezas destacadas (12)
| Número de pieza | Fabricante | Tipo | Descripción | |||
|---|---|---|---|---|---|---|
|
|
BQ29330DBTG4 | Texas Instruments | Battery Management ICs | Battery Protection Li-Ion/Li-Pol 50mA 25V 30-Pin TSSOP Tube | AÑADIR AL CARRITO | |
|
|
BQ29330DBT | Texas Instruments | Battery Management ICs | Battery Protection Li-Ion/Li-Pol 50mA 25V 30-Pin TSSOP Tube | AÑADIR AL CARRITO | |
|
|
BQ29330DBTRG4 | Texas Instruments | Battery Management ICs | Battery Protection Li-Ion/Li-Pol 50mA 25V 30-Pin TSSOP T/R | AÑADIR AL CARRITO | |
|
|
BQ29330DBTR | Texas Instruments | Battery Management ICs | Battery Protection Li-Ion/Li-Pol 50mA 25V 30-Pin TSSOP T/R | AÑADIR AL CARRITO | |
|
|
BQ29412DCT3R | Texas Instruments | Battery Management ICs | Battery Protection Li-Ion 2V 8-Pin SSOP T/R | AÑADIR AL CARRITO | |
|
|
BQ29412DCT3RE6 | Texas Instruments | Battery Management ICs | Battery Protection Li-Ion 2V 8-Pin SSOP T/R | AÑADIR AL CARRITO | |
|
|
BQ20Z70PWR-V300 | Texas Instruments | Battery Management ICs | Fuel Gauge Li-Ion/Li-Pol 20-Pin TSSOP T/R | AÑADIR AL CARRITO | |
|
|
BQ20Z70PW-V160 | Texas Instruments | Battery Management ICs | Fuel Gauge Li-Ion/Li-Pol 20-Pin TSSOP Tube | AÑADIR AL CARRITO | |
|
|
BQ20Z70PWR-V150 | Texas Instruments | Battery Management ICs | Fuel Gauge Li-Ion/Li-Pol 20-Pin TSSOP T/R | AÑADIR AL CARRITO | |
|
|
BQ20Z70PWR-V160 | Texas Instruments | Battery Management ICs | Fuel Gauge Li-Ion/Li-Pol 20-Pin TSSOP T/R | AÑADIR AL CARRITO | |
|
|
BQ20Z70PW-V300 | Texas Instruments | Battery Management ICs | Fuel Gauge Li-Ion/Li-Pol 20-Pin TSSOP Tube | AÑADIR AL CARRITO | |
|
|
BQ20Z70PW-V150 | Texas Instruments | Battery Management ICs | Fuel Gauge Li-Ion/Li-Pol 20-Pin TSSOP Tube | AÑADIR AL CARRITO | |