ADM00333, PIC18F87J72 Evaluation Board provides a platform for developing and evaluating applications which are based on the PIC18F87J72 device
Diseño de referencia usando la pieza PIC18F87J72-I/PT de Microchip Technology
Documentos asociados
Para productos finales
- Industrial Applications
Descripción
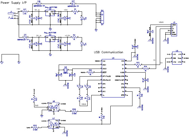
- ADM00333, PIC18F87J72 Evaluation Board provides a platform for developing and evaluating applications which are based on the PIC18F87J72 device. These applications can range from accurate measurement of low signals like an output signal of a load cell to processing of information for metering and other metrology applications like Energy meter, Flowmeter, Heatmeter and so on. The device is capable of interfacing to a large variety of voltage and current sensors, including shunts, Current Transformers (CT), Rogowski coils and Hall Effect sensors
Características clave
-
Embedded System TypeMCU
-
Family NamePIC18
-
Core ProcessorPIC
Piezas destacadas (10)
| Número de pieza | Fabricante | Tipo | Descripción | |||
|---|---|---|---|---|---|---|
|
|
MCP2200-I/SO | Microchip Technology | Interface Controllers | USB 2.0 to UART Protocol Converter with GPIO UART Interface 3.3V/5V 20-Pin SOIC W Tube | AÑADIR AL CARRITO | |
|
|
LM1117MPX-5.0/NOPB | Texas Instruments | Linear Regulators | LDO Regulator Pos 5V 0.8A 4-Pin(3+Tab) SOT-223 T/R | AÑADIR AL CARRITO | |
|
|
LM1117MPX-3.3/NOPB | Texas Instruments | Linear Regulators | LDO Regulator Pos 3.3V 0.8A 4-Pin(3+Tab) SOT-223 T/R | AÑADIR AL CARRITO | |
|
|
LM1117MPX-3.3/NOPB | Texas Instruments | Linear Regulators | LDO Regulator Pos 3.3V 0.8A 4-Pin(3+Tab) SOT-223 T/R | AÑADIR AL CARRITO | |
|
|
H11L1SR2VM | onsemi | Logic Output Photocouplers | Optocoupler Logic-Out Open Collector DC-IN 1-CH 6-Pin PDIP SMD T/R | AÑADIR AL CARRITO | |
|
|
24LC512-I/SMG | Microchip Technology | EEPROM | EEPROM Serial-I2C 512K-bit 64K x 8 3.3V/5V 8-Pin SOIJ Tube | AÑADIR AL CARRITO | |
|
|
24LC512-I/SM | Microchip Technology | EEPROM | EEPROM Serial-I2C 512K-bit 64K x 8 3.3V/5V 8-Pin SOIJ Tube | AÑADIR AL CARRITO | |
|
|
24LC512-I/MS | Microchip Technology | EEPROM | EEPROM Serial-I2C 512K-bit 64K x 8 3.3V/5V 8-Pin SOIJ Tube | AÑADIR AL CARRITO | |
|
|
LM1117MPX-5.0/NOPB | Texas Instruments | Linear Regulators | LDO Regulator Pos 5V 0.8A 4-Pin(3+Tab) SOT-223 T/R | AÑADIR AL CARRITO | |
|
|
PIC18F87J72-I/PT | Microchip Technology | Microcontrollers - MCUs | MCU 8-bit PIC RISC 128KB Flash 2.5V/3.3V 80-Pin TQFP Tray | AÑADIR AL CARRITO | |