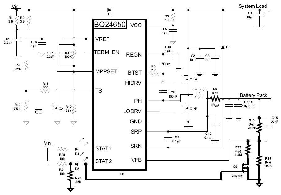
3.6V, 1 to 3-Cell, Lithium-Ion Battery Charger for Instrumentation

Diseño de referencia usando la pieza BQ24650 de Texas Instruments

Fabricante

Texas Instruments
  • Categoría de aplicaciones
    Administración de la batería
  • Tipo de producto
    Cargador de baterías

Documentos asociados

Para productos finales

  • Automotive and Transportation
  • Cell Basestation
  • Instrumentation and Measurement
  • Solar Power
  • Wireless Base Station

Descripción

  • Charge Management Device to Provide High Efficiency Switching Mode Charging for Lower Recharge Voltage Threshold LiFePO4 Battery

Características clave

  • Battery Type
    Lithium-Ion
  • Output Voltage
    3.6 V
  • Number of Battery Cells
    1 to 3

Hemos actualizado nuestra política de privacidad. Por favor tome un momento para revisar estos cambios. Al hacer clic en Acepto, usted está de acuerdo con la Politica de Privacidad de Arrow Electronics y sus condiciones de uso.

Nuestro sitio Web coloca cookies en su dispositivo para mejorar su experiencia y nuestro sitio. Lea más sobre las cookies que utilizamos y cómo desactivarlas aquió. Es posible que se utilicen las cookies y tecnologías de seguimiento con fines de marketing.
Al hacer clic en "Aceptar", usted está consintiendo la colocación de cookies en su dispositivo y el uso de tecnologías de seguimiento. Haga clic en "Leer más" a continuación para obtener más información e instrucciones sobre cómo desactivar las cookies y tecnologías de seguimiento. Si bien la aceptación de cookies y tecnologías de seguimiento es voluntaria, la desactivación de estos puede resultar en que el sitio web no funcione correctamente, y es posible que ciertos anuncios sean menos relevantes para usted.
Respetamos su privacidad. Lea nuestra política de privacidad aquió